Чтение онлайн

на главную - закладки

Жанры

Космический код. Генная инженерия богов
Шрифт:

В самый разгар операций на Земле число аннунаков на планете доходило до шестисот, и в древних текстах иногда подробно описываются их роли и обязанности.

В самом первом тексте, рассказывающем о приводнении Энки в воды Персидского залива, приводятся имена некоторых его подчинённых и их должности. Мы знаем названия первых поселений аннунаков и имена их правителей. Нам известно, как звали внебрачных дочерей Энки и их мужей. В текстах встречаются имена слуг и вестников богов, а также мужских и женских божеств, ведавших теми или иными видами деятельности (например, богиня Нинкаши считалась покровительницей пивоваров).

В противоположность библейскому богу Иегове, о происхождении которого мы абсолютно ничего не знаем, у «богов»-аннунаков имелась подробнейшая генеалогия. Эти

сведения являлись частью тайного знания и хранились в храмах в виде Списка Богов, где «боги»-ан-нунаки перечислялись в хронологическом порядке. Были найдены списки с именами не менее двадцати трёх Божественных Супругов, которые были предшественниками Ану (а значит, Энлиля и Энки). В одних текстах просто по порядку перечисляются имена аннунаков, а в других наряду с именем отца приводится и имя матери, поскольку согласно законам наследования, существовавшим на Нибиру, именно происхождением матери определялся статус детей.

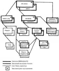
Рис. 19.

Над всеми аннунаками главенствовал круг из двенадцати Великих Богов, предшественник двенадцати Олимпийцев греческого пантеона. Первоначально в него входили Древние Боги, но со временем его состав изменился. Неизменным оставалось лишь общее число двенадцать; если кто-то из богов выбывал, его место занимал другой, а при повышении ранга одного из входящих в круг двенадцати ранг другого снижался.

Шумеры изображали своих богов в характерных рогатых головных уборах (рис. 19), и мы можем предположить, что количество пар рогов соответствовало числовому рангу бога. Наивысшим в шумерском пантеоне считался числовой ранг 60 (основание шумерской системы счисления), которым обладал Ану. У его законного наследника Энлиля был ранг 50, у Энки – 40, у Нан-ны/Сина – 30, у Уту/Шамаша – 20, у Ишкура/Адада – 10. Женская половина двенадцати Великих Богов имела ранги 55, 45, 35 и 25 (соответственно у замужних Анту, Нинлиль, Нинки и Нингаль), 15 (незамужняя Нинмах) и 5 (молодая Инанна/Иштар). Со временем ранг Инанны повысился до 15, а ранг Нинмах снизился до 5, что отражало смену поколений среди небожителей.

Примечательно, что два претендента на власть над Землёй, Нинурта и Мардук, первоначально не входили в число двенадцати «олимпийцев». Однако после того, как разгорелся спор за наследство, Совет Богов признал Ни-нурту законным наследником и присвоил ему числовой ранг 50 – такой же, как у его отца Энлиля. Ранг Мардука был гораздо ниже – всего 10.

Ранг богов считался божественной тайной, которая доверялась лишь посвящённым жрецам. На табличках, где указывались «тайные числа богов», содержалась предупредительная надпись (как, например, на табличке К170 из храма Ниневии), строго-настрого запрещавшая показывать её непосвящённым. Довольно часто богов называли не по имени, а по тайному числовому рангу, например «бог 30» для Нанны/Сина.

На рис. 20 приводится таблица, в которой указаны родственные связи Великих Богов, в том числе тех, кто входил в состав двенадцати. Но почему именно двенадцать?

На наш взгляд, ответ на этот вопрос кроется в главной проблеме, с которой столкнулись аннунаки, когда миссия на Землю из однократной экспедиции в поисках золота превратилась в долговременную колонизацию, в которой были задействованы почти тысяча пришельцев. С их точки зрения они с планеты, имеющей «нормальную» орбиту, попали на Землю, которая с бешеной скоростью вращалась вокруг Солнца, совершая за один год (на Нибиру) 3600 оборотов. Помимо физической адаптации они должны были каким-то образом соотносить земное время с временем на их родной планете Нибиру.

Рис. 20.

Установив в центре управления миссией в Ниппуре сложное оборудование (оно известно нам под

названиием ДУРАН.КИ – «связь небо-земля»), аннунаки получили представление о кажущемся замедлении вращения Земли по орбите, которое мы называем прецессией, а также выяснили, что вращение Земли подчиняется не только годичному, но и гораздо более продолжительному циклу. Для возвращения в ту же точку небес нашей планете требуется 25 920 лет – этот цикл получил название Великого Года.

Рис. 21.

Как показывает изображение на одной из древних цилиндрических печатей (рис. 21), аннунаки считали, что «семейство Солнца» состоит из двенадцати членов: Солнца (в центре), Луны (для её включения в этот список были свои причины), девяти известных нам планет, а также ещё одной планеты – их родной Нибиру. Для них это число – двенадцать – было базовым, применимым ко всем небесным аспектам, имеющим отношение к «связи небо-земля», в том числе делению звёздного неба. При помощи своих подробных звёздных карт они в каждом небесном секторе сгруппировали звезды в созвездия. Как же их назвать? Может быть, по именам руководителей?

Рис. 22а, 22b и 22с.

Среди вождей аннунаков был Эа, приводнившийся в Персидском заливе, любивший плавать среди болот и наполнивший озера рыбой. В его честь были названы даже два созвездия – Водолей и Рыбы. На цилиндрических печатях шумеры изображали его в образе Водолея (рис. 22а), а жрецы его культа носили одежду, напоминающую рыбью чешую (рис. 22b). Энлиль – волевой, упрямый и часто сравниваемый с быком – был увековечен в виде созвездия Тельца (Быка). В честь желанной, но так и оставшейся без мужа Нинмах было названо созвездие Девы. Нинурта, которого часто называли «Первейшим Воином» Энлиля, обрёл небесного двойника в виде Стрельца, а упрямого и хитрого первенца Эа стали связывать с созвездием Овна. После рождения близнецов Уту/Шамаша и Инанны/Иштар в их честь на небе появилось созвездие Близнецов. (Чтобы подчеркнуть особую роль Энлиля и Уту в космических проектах ан-нунаков, жрецы Энлиля облачались в костюмы орлов. Рис. 22с.) По мере изменения иерархических рангов и прибытия на Землю новых аннунаков все двенадцать зодиакальных созвездий получали двойников среди пришельцев с другой планеты.

Зодиак был придуман не людьми, а богами.

И число его знаков всегда оставалось неизменным – двенадцать.

По прошествии четырёх «периодов» (орбиты) Ниби-ру взбунтовались аннунаки, отправленные на золотые копи. В древнем тексте под названием «Атрахасис» описываются события, предшествовавшие восстанию, само восстание, а также его последствия. Самым главным из этих последствий стало создание Адама – в тексте подробно рассказывается о том, как был сотворён человек. Поощряемый Энки мятеж был направлен против Энлиля и его сына НИН.УР.ТЫ («Господин, который завершает основание»). Энлиль потребовал для мятежников смертной казни. Однако Энки указал на невозможность трудиться в тяжёлых условиях копей, и Ану принял его сторону. Как бы то ни было, для аннунаков золото было жизненной необходимостью и его нужно было как-то добывать. Но как?

Положение казалось безвыходным, но в этот момент Энки предложил руководству аннунаков необычную идею. Давайте, сказал он. создадим «примитивного рабочего», который будет делать за нас всю тяжёлую работу. Когда изумлённые члены Совета Богов поинтересовались, как можно создать такого рабочего, Энки объяснил, что подходящее для этих целей создание «уже существует» – гоминид, появившийся на Земле, но ещё не догнавший в своём эволюционном развитии аннунаков. Нам остаётся, добавил он, лишь «поставить на них метку богов» – то есть генетически изменить их, чтобы сделать похожими на аннунаков.

Поделиться:
Популярные книги

Прометей: повелитель стали

Рави Ивар
3. Прометей
Фантастика:
фэнтези
7.05
рейтинг книги
Прометей: повелитель стали

Фиктивный брак

Завгородняя Анна Александровна
Фантастика:
фэнтези
6.71
рейтинг книги
Фиктивный брак

Виктор Глухов агент Ада. Компиляция. Книги 1-15

Сухинин Владимир Александрович
Виктор Глухов агент Ада
Фантастика:
фэнтези
героическая фантастика
боевая фантастика
попаданцы
5.00
рейтинг книги
Виктор Глухов агент Ада. Компиляция. Книги 1-15

Хозяин Теней 4

Петров Максим Николаевич
4. Безбожник
Фантастика:
попаданцы
аниме
фэнтези
5.00
рейтинг книги
Хозяин Теней 4

Кодекс Крови. Книга I

Борзых М.
1. РОС: Кодекс Крови
Фантастика:
фэнтези
попаданцы
аниме
5.00
рейтинг книги
Кодекс Крови. Книга I

Бастард Императора. Том 10

Орлов Андрей Юрьевич
10. Бастард Императора
Фантастика:
городское фэнтези
попаданцы
аниме
фэнтези
фантастика: прочее
5.00
рейтинг книги
Бастард Императора. Том 10

Бастард Императора. Том 7

Орлов Андрей Юрьевич
7. Бастард Императора
Фантастика:
городское фэнтези
попаданцы
аниме
фэнтези
5.00
рейтинг книги
Бастард Императора. Том 7

Идеальный мир для Лекаря 5

Сапфир Олег
5. Лекарь
Фантастика:
фэнтези
юмористическая фантастика
аниме
5.00
рейтинг книги
Идеальный мир для Лекаря 5

Черный Маг Императора 15

Герда Александр
15. Черный маг императора
Фантастика:
юмористическое фэнтези
попаданцы
аниме
сказочная фантастика
фэнтези
фантастика: прочее
5.00
рейтинг книги
Черный Маг Императора 15

Кодекс Охотника. Книга XIV

Винокуров Юрий
14. Кодекс Охотника
Фантастика:
боевая фантастика
попаданцы
аниме
5.00
рейтинг книги
Кодекс Охотника. Книга XIV

Барон не играет по правилам

Ренгач Евгений
1. Закон сильного
Фантастика:
фэнтези
попаданцы
аниме
5.00
рейтинг книги
Барон не играет по правилам

Город- мечта

Сухов Лео
4. Антикризисный Актив
Фантастика:
героическая фантастика
попаданцы
5.00
рейтинг книги
Город- мечта

Ликвидатор на службе Империи. Том 5. Финал

NikL
5. Ликвидатор на службе Империи
Фантастика:
аниме
5.00
рейтинг книги
Ликвидатор на службе Империи. Том 5. Финал

Помещица Бедная Лиза

Шах Ольга
Любовные романы:
любовно-фантастические романы
6.40
рейтинг книги
Помещица Бедная Лиза