Чтение онлайн

на главную - закладки

Жанры

Инфобизнес на полную мощность. Удвоение продаж
Шрифт:

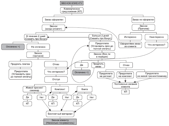
Итак, первое, что нужно сделать, – позвонить. Поговорив с клиентом, отправляйте ему коммерческое предложение, в котором вы еще раз рассказываете о своем продукте и предлагаете оплатить его по уникальной цене.

Не забывайте, что, как и в любом другом предложении, здесь нужно соблюдать три пункта: оффер, дедлайн и призыв к действию.

После

того как вы отправили клиенту коммерческое предложение и он его изучил, у него может быть две реакции:

1. Он оформляет заказ на ваш продукт.

2. Он его не оформляет.

Давайте разберем подробно каждый вариант.

Если клиент оформляет заказ

После того как клиент оформил заказ на ваш продукт, вы ему перезваниваете и спрашиваете, все ли понятно по оплате, уточняете, когда он может оплатить заказ.

Например, если клиент говорит, что оплатит буквально сегодня-завтра, вам нужно простимулировать его, чтобы он действительно это сделал. Что лучше всего сказать?

Предложите клиенту какой-нибудь бонус. Скажите, что если он оплатит сегодня до конца дня (или завтра до полудня), то в подарок получит специальный бонус.

Не стоит жалеть бонусов, но и раздавать их просто так тоже не стоит. Выбирайте бонусы относительно стоимости основного товара, за который вам платит клиент. Если он купил что-то дорогое, давайте ему ценный подарок. Если же человек сделал недорогой заказ, предложите, например, секретное видео или еще что-нибудь по интересующей его теме.

Очень хорошо в качестве бонусов и средства стимулирования оплаты работают живые мероприятия. Если клиент покупает у вас какой-нибудь дорогой комплект, предложите ему бесплатное участие в офлайн-мероприятии. Но при условии, что основной заказ оплачивается сегодня (или хотя бы вносится предоплата).

Реакция клиента после того, как вы предложили ему бонус, может быть разной:

1. Клиент оплачивает заказ.

2. Клиент не оплачивает заказ.

Отсутствие оплаты после бонуса

Если клиент оплатил – это хорошо. Вы получили свои деньги, клиент – продукт, который хотел, да еще бонус. Все довольны.

Но бывает, что даже после того, как вы простимулировали клиента, он не оплачивает заказ, который сделал. Что делать? Вы снова звоните клиенту и узнаете причину, по которой он не оплатил.

Как показывает наша практика, часто клиенты не могут оплатить, потому что возникли дополнительные вопросы или технические сложности с оплатой. Может, не работал банкомат или терминал, через который клиент хотел оплатить. Или произошло что-то еще.

Вариантов может быть много. Но не факт, что клиент сам об этом скажет. Поэтому выделите время на обзвон.

Вторая причина, по которой клиент может не оплатить, – нехватка денег для совершения покупки. В таком случае человек

просит продлить платеж либо аннулировать.

Раз уж заговорили про аннулирование платежа, раскроем вам один секрет. Настройте свою систему оплаты таким образом, чтобы заказ аннулировался автоматически, если в течение недели клиент не внес оплату. И еще настройте уведомления клиентов об аннулировании заказа.

Таким образом, человек будет видеть, что время на исходе и он может не успеть получить суперскидку, о которой вы ему говорили.

Предоплата

Если клиент просит продлить срок платежа, сделайте это, но не просто так. Скажите, что готовы пойти навстречу, если он внесет предоплату, подтвердив свое желание приобрести ваш продукт. При этом отметьте, что после предоплаты за клиентом будет зафиксирована не только цена со скидкой, но и бонусы, про которые вы говорили ранее.

Величину предоплаты нужно устанавливать исходя из конечной стоимости продукта. Лучше всего работают предоплаты в 1000, 3000 и 5000 рублей.

Предлагая внести предоплату, чтобы зафиксировать цену и бонусы, обязательно устанавливайте срок, в течение которого клиент должен оплатить заказ полностью. Если этого не сделать, человек может оплачивать его до бесконечности.

Отступ для отказника

Как показывает практика, 90 % клиентов соглашаются на предоплату. Остальные 10 % отказываются платить. Что делать с такими людьми?

Спросите клиента, какая тема ему интересна и актуальна на данный момент – из тех, с которыми вы работаете. Например, инфобизнес, реклама, управление персоналом, стартап и т. д.

Клиент ответит, и вы делаете ему новое предложение. Но уже рассказываете о другом продукте – менее дорогом, чем в первый раз.

Если посмотрите на схему выше, то увидите, в какой последовательности расположены варианты отступов. На первом месте стоит живой тренинг, затем – комплект и, наконец, книга. Именно в таком порядке нужно предлагать продукты. Секрет в том, что продавать живые мероприятия в инфобизнесе проще, чем те, которые в записи. Поэтому если клиент отказывается от основного предложения, предложите ему участие в вашем живом тренинге или семинаре. Если отказываются и от этого, предложите еще более дешевый комплект. Если отказ и по комплекту – книгу. Ее, скорее всего, купят, потому что неловко отказываться от предложения, которое делают такое количество раз.

Если клиенту действительно интересна данная тема, он согласится купить, и вы снова отправите ему коммерческое предложение. Далее возвращайтесь в начало схемы – к пункту «Коммерческое предложение».

Продажа бесплатного

Здесь тоже возможны два варианта развития событий:

1. Заказ оформлен.

2. Заказ не оформлен.

И вы снова начинаете вести клиента по схеме сверху вниз.

Бывает, что человек отказывается от всех предложений и ничего не покупает из дорогих или условно дорогих продуктов. Не хочет заказать ничего и из живых мероприятий. А книги у него уже все есть, и у знакомых тоже.

Поделиться:
Популярные книги

Восхитительная ведьма

Джейн Анна
1. Восхитительная ведьма
Любовные романы:
современные любовные романы
4.67
рейтинг книги
Восхитительная ведьма

Я еще граф. Книга #8

Дрейк Сириус
8. Дорогой барон!
Фантастика:
боевая фантастика
попаданцы
5.00
рейтинг книги
Я еще граф. Книга #8

Гримуар темного лорда III

Грехов Тимофей
3. Гримуар темного лорда
Фантастика:
фэнтези
попаданцы
аниме
5.00
рейтинг книги
Гримуар темного лорда III

Новик

Ланцов Михаил Алексеевич
2. Помещик
Фантастика:
альтернативная история
6.67
рейтинг книги
Новик

Любимых не отпускают

Коваленко Мария
2. Шоу-бизнес
Любовные романы:
современные любовные романы
5.00
рейтинг книги
Любимых не отпускают

Второй кощей

Билик Дмитрий Александрович
8. Бедовый
Фантастика:
юмористическое фэнтези
городское фэнтези
мистика
5.00
рейтинг книги
Второй кощей

Сын Тишайшего

Яманов Александр
1. Царь Федя
Фантастика:
попаданцы
альтернативная история
фэнтези
5.20
рейтинг книги
Сын Тишайшего

Внешники такие разные

Кожевников Павел
Вселенная S-T-I-K-S
Фантастика:
боевая фантастика
попаданцы
5.00
рейтинг книги
Внешники такие разные

Идеальный мир для Демонолога 11

Сапфир Олег
11. Демонолог
Фантастика:
боевая фантастика
аниме
5.00
рейтинг книги
Идеальный мир для Демонолога 11

Скандальный развод, или Хозяйка владений "Драконье сердце"

Милославская Анастасия
Фантастика:
попаданцы
фэнтези
5.00
рейтинг книги
Скандальный развод, или Хозяйка владений Драконье сердце

На границе империй. Том 9. Часть 5

INDIGO
18. Фортуна дама переменчивая
Фантастика:
космическая фантастика
попаданцы
5.00
рейтинг книги
На границе империй. Том 9. Часть 5

Студиозус 2

Шмаков Алексей Семенович
4. Светлая Тьма
Фантастика:
юмористическое фэнтези
городское фэнтези
аниме
5.00
рейтинг книги
Студиозус 2

Казачий князь

Трофимов Ерофей
5. Шатун
Фантастика:
боевая фантастика
попаданцы
альтернативная история
5.00
рейтинг книги
Казачий князь

Предопределение

Осадчук Алексей Витальевич
9. Последняя жизнь
Фантастика:
фэнтези
попаданцы
аниме
5.00
рейтинг книги
Предопределение