Чтение онлайн

на главную - закладки

Жанры

Шрифт:

В качестве источника питания В1 можно использовать, например, батарейку «Крона» или две батарейки типа 3336Л, соединенные последовательно.

Печатная плата с расположенными на ней элементами и источник питания размещаются в любом подходящем металлическом корпусе. На крышке корпуса устанавливаются переменный резистор R4, разъем Х1 для подключения головных телефонов BF1, разъем Х2 для подключения поисковой катушки L2 и выключатель S1.

Налаживание

Как и при регулировке других металлоискателей, налаживание данного прибора следует проводить в условиях, когда металлические предметы удалены от поисковой

катушки L2 на расстояние не менее одного метра.

Сначала необходимо настроить рабочую частоту опорного генератора. Для этого первоначально частота опорного генератора устанавливается равной рабочей частоте измерительного генератора с помощью регулировки положения подстроечного сердечника катушки L1 до полного пропадания звукового сигнала в головных телефонах, то есть до установки нулевых биений. Предварительно ротор конденсатора С2 следует установить примерно в среднее положение. В результате при незначительном повороте ручки конденсатора С2 в любую сторону в телефонах должен появляться звук низкого тона. При необходимости для настройки частоты опорного генератора можно воспользоваться частотомером или осциллографом.

Рекомендуемая разность частот опорного и измерительного генераторов должна составлять 400–500 Гц. При этом частота опорного генератора должна быть выше частоты измерительного генератора. Выбор столь высокого значения разностной частоты объясняется тем, что оба генератора, опорный и измерительный, выполнены на элементах одного общего кристалла микросхемы, и поэтому между ними неизбежно возникают паразитные связи, устранить которые практически невозможно. Этот факт и вынуждает использовать в данном металлоискателе биения частотой более 100–300 Гц, что неизбежно приводит к снижению его чувствительности.

Порядок работы

При безошибочном монтаже, исправных деталях и правильной регулировке рассматриваемый металлоискатель готов к работе сразу после окончания настройки.

Перед началом поисковых работ конденсатором С2 желательно установить возможно меньшую частоту биений. Это позволит повысить чувствительность прибора, поскольку обеспечит регистрацию даже небольших изменений частоты измерительного генератора. Однако очень низкую частоту биений выбрать не удастся, потому что на ней громкость звука в телефонах резко понизится.

Если в процессе работы частота сигнала в головных телефонах изменится, то это свидетельствует о наличии в зоне действия поисковой катушки L2 какого-либо металлического предмета. При приближении катушки к предметам из магнитных металлов (например из железа, феррита или никеля) частота сигнала биений будет увеличиваться, а при приближении к предметам из немагнитных металлов (например из алюминия, меди или латуни) – уменьшаться. По изменению тона сигнала биений, имея определенный опыт, можно легко определить, из какого металла, магнитного или немагнитного, изготовлен обнаруженный предмет.

Уровень громкости сигнала в головных телефонах регулируется резистором R4.

3.4. Металлоискатель с повышенной чувствительностью

Одной из особенностей всех металлодетекторов типа BFO (Beat Frequency Oscillator), рассмотренных в предыдущих разделах этой главы, а также некоторых устройств, о которых будет рассказано далее, является то, что опорный и образцовый генераторы этих приборов конструктивно выполнены на элементах одной микросхемы.

Следует признать, что помимо определенных достоинств (например простоты

схемы, температурной стабилизации) такие конструкции имеют и ряд недостатков. Главным из них является возникновение паразитных связей между отдельными элементами внутри кристалла микросхемы, устранить которые практически невозможно. Именно поэтому в таких металлоискателях приходится выбирать частоту биений более 100–300 Гц, что неизбежно приводит к снижению его чувствительности.

Попытка избавить детекторы металлических предметов, работающих на основе анализа сигнала биений, хотя бы от указанных недостатков была предпринята при создании устройства, в основу которого была положена схема, опубликованная в отечественных и зарубежных изданиях в середине 90-х годов прошлого столетия.

Принципиальная схема

Предлагаемая конструкция представляет собой один из многочисленных вариантов металлодетекторов типа BFO (Beat Frequency Oscillator), то есть является устройством, в основу которого положен принцип анализа биений двух сигналов, близких по частоте. При этом в данной конструкции оценка изменения частоты биений осуществляется на слух.

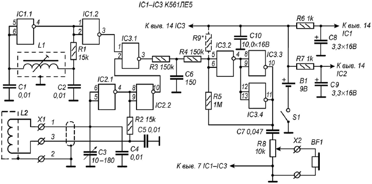
Основу схемы этого прибора (рис. 3.6) составляют измерительный и опорный генераторы, смеситель, НЧ-фильтр, анализатор и схема акустической индикации.

Рис. 3.6. Принципиальная схема металлоискателя с повышенной чувствительностью

Измерительный и опорный генераторы представляют собой два простых LC-генератора, выполненных на элементах микросхем IC1 и IC2. При этом опорный генератор собран на элементе IC1.1, а измерительный или перестраиваемый генератор – на элементе IC2.1.

Частота колебаний опорного генератора определяется параметрами элементов его контура, то есть индуктивностью катушки L1 и емкостями конденсаторов С1, С2. Значения указанных параметров выбраны таким образом, чтобы рабочая частота опорного генератора была около 100 кГц. Колебательный контур измерительного генератора образован поисковой катушкой L2 и конденсаторами С3-С5. Рабочая частота этого генератора близка к частоте опорного генератора и может быть незначительно изменена регулировкой конденсатора переменной емкости С3. Элементы IC1.2 и IC2.2 выполняют функцию каскадов, обеспечивающих развязку между генераторами по переменному напряжению.

С выходов обоих генераторов сигналы ВЧ подаются на смеситель, выполненный на элементе IC3.1, на выходе которого формируются колебания с суммарными и разностными частотами генераторов и их гармоник, поступающие на схему НЧ-фильтра.

В отличие от многих других металлоискателей типа BFO в предлагаемом приборе для выделения сигналов разностной (звуковой) частоты применен фильтр низких частот, который собран на элементах R3 и C6. Далее сигнал НЧ подается на анализатор.

Как известно, чувствительность детекторов металлических предметов, оценивающих частоту сигнала биений, в значительной степени зависит от того, сигнал какой самой низшей частоты может быть зарегистрирован данным устройством. Наилучшей чувствительностью обладают металлоискатели, обеспечивающие анализ биения частотой в несколько герц. Однако прослушать такой сигнал непосредственно на головные телефоны невозможно в связи с ограниченным рабочим диапазоном частот телефонных капсюлей.

Поделиться:
Популярные книги

Адаптация

Уленгов Юрий
2. Гардемарин ее величества
Фантастика:
городское фэнтези
попаданцы
альтернативная история
аниме
5.00
рейтинг книги
Адаптация

Неудержимый. Книга IV

Боярский Андрей
4. Неудержимый
Фантастика:
фэнтези
попаданцы
аниме
5.00
рейтинг книги
Неудержимый. Книга IV

Газлайтер. Том 9

Володин Григорий
9. История Телепата
Фантастика:
фэнтези
попаданцы
5.00
рейтинг книги
Газлайтер. Том 9

Виконт. Книга 4. Колонист

Юллем Евгений
Псевдоним `Испанец`
Фантастика:
фэнтези
попаданцы
аниме
7.50
рейтинг книги
Виконт. Книга 4. Колонист

Черный Маг Императора 9

Герда Александр
9. Черный маг императора
Фантастика:
юмористическое фэнтези
попаданцы
аниме
5.00
рейтинг книги
Черный Маг Императора 9

Шатун. Лесной гамбит

Трофимов Ерофей
2. Шатун
Фантастика:
боевая фантастика
7.43
рейтинг книги
Шатун. Лесной гамбит

An ordinary sex life

Астердис
Любовные романы:
современные любовные романы
love action
5.00
рейтинг книги
An ordinary sex life

Как я строил магическую империю 2

Зубов Константин
2. Как я строил магическую империю
Фантастика:
попаданцы
аниме
5.00
рейтинг книги
Как я строил магическую империю 2

Бастард Императора. Том 10

Орлов Андрей Юрьевич
10. Бастард Императора
Фантастика:
городское фэнтези
попаданцы
аниме
фэнтези
фантастика: прочее
5.00
рейтинг книги
Бастард Императора. Том 10

Черный маг императора

Герда Александр
1. Черный маг императора
Фантастика:
юмористическая фантастика
попаданцы
аниме
5.00
рейтинг книги
Черный маг императора

Чехов. Книга 2

Гоблин (MeXXanik)
2. Адвокат Чехов
Фантастика:
фэнтези
альтернативная история
аниме
5.00
рейтинг книги
Чехов. Книга 2

Барон Дубов 3

Карелин Сергей Витальевич
3. Его Дубейшество
Фантастика:
юмористическое фэнтези
аниме
сказочная фантастика
фэнтези
5.00
рейтинг книги
Барон Дубов 3

Идеальный мир для Лекаря 22

Сапфир Олег
22. Лекарь
Фантастика:
юмористическое фэнтези
аниме
фэнтези
5.00
рейтинг книги
Идеальный мир для Лекаря 22

Боярышня Дуняша 2

Меллер Юлия Викторовна
2. Боярышня
Любовные романы:
любовно-фантастические романы
5.00
рейтинг книги
Боярышня Дуняша 2