Чтение онлайн

на главную - закладки

Жанры

Шрифт:

3.9. Усовершенствованный импульсный металлоискатель

Как и металлоискатели других типов, металлодетекторы типа PI (Puis Induction), постоянно совершенствуются. В результате применения новых схемотехнических решений удается добиться еще более высокой чувствительности этих приборов. Так, например, можно улучшить чувствительность детектора металлических предметов, описанного в предыдущем разделе.

По мнению автора, конструкция предлагаемого прибора, как и рассмотренного в предыдущем разделе металлоискателя, достаточно сложна для повторения начинающими радиолюбителями. К тому же определенные сложности могут возникнуть при регулировке этого устройства. Необходимо особо обратить внимание

на то, что ошибки при монтаже и некорректная настройка прибора могут привести к выходу из строя дорогостоящих элементов.

В рассматриваемом в этом разделе устройстве используется микропроцессор с соответствующим программным обеспечением. К сожалению, к моменту издания этой книги опубликовать на 100 % работоспособную версию прошивки не представилось возможным. Поэтому заинтересованные и подготовленные читатели имеют возможность проверить свои силы в создании прошивки для микроконтроллера.

Принципиальная схема

Принципиальную схему предлагаемого усовершенствованного импульсного металлоискателя можно условно разделить на две части, а именно: на блок передатчика и блок приемника. К сожалению, ограниченный объем данной книги не позволяет подробно остановиться на всех особенностях схемотехнических решений, использованных при создании этого прибора. Поэтому далее будут рассмотрены основы функционирования лишь наиболее важных узлов и каскадов.

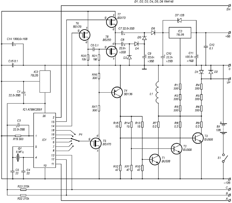
Как уже упоминалось, данный металлодетектор является усовершенствованным вариантом прибора, рассмотренного в предыдущем разделе этой главы. Определенные изменения коснулись модуля формирования импульсов и синхронизации, передатчика и преобразователя напряжения. Схема блока приемника претерпела более значительные изменения (рис. 3.18).

Рис. 3.18. Принципиальная схема блока передатчика усовершенствованного импульсного металлоискателя

В состав блока передатчика входят модуль формирования импульсов и синхронизации, сам передатчик, а также преобразователь напряжения.

Главной составной частью всей конструкции является модуль формирования импульсов и синхронизации, выполненный на микропроцессоре IC1 типа АТ89С2051 фирмы ATMEL и обеспечивающий формирование импульсов для передатчика, а также сигналов, управляющих работой всех остальных блоков. Рабочая частота микроконтроллера IC1 стабилизирована кварцевым резонатором (6 МГц). При указанном значении рабочей частоты микропроцессор формирует периодическую последовательность управляющих импульсов для различных каскадов металлодетектора.

Первоначально на выводе IC1/14 микропроцессора формируется управляющий импульс для транзистора Т6, после окончания которого на выводе IC1/15 формируется аналогичный импульс для транзистора Т7. Затем этот процесс повторяется еще раз. В результате происходит запуск преобразователя напряжения.

Далее, последовательно на выводах IC1/8, IC1/7, IC1/6, IC1/17, IC1/16 и IC1/18 формируются импульсы запуска передатчика. При этом указанные импульсы имеют одинаковую длительность, но каждый последующий импульс задержан относительно предыдущего на несколько тактов. Начало первого импульса, сформированного на выводе IC1/8, совпадает с серединой второго импульса на выводе IC1/15. С помощью переключателя Р1 можно выбрать время задержки импульса запуска передатчика по отношению к стартовому импульсу.

Через несколько тактов после окончания импульса на выводе IC1/18 короткий стробирующий импульс для усилителя-анализатора формируется на выводе IC1/2. В отличие от ранее рассмотренной схемы в данном приборе на этом же выводе микроконтроллера через несколько тактов формируется второй стробирующий импульс.

Помимо этого на выводах IC1/12 и IC1/13 микропроцессора формируются управляющие сигналы для транзисторов Т31 и Т32 блока приемника. Середина управляющего

импульса для транзистора Т31 совпадает с серединой первого стробирующего импульса на выводе IC1/2, однако длительность импульса на выводе IC1/12 почти в два раза больше. При этом указанный импульс имеет отрицательную полярность. Начало управляющего импульсного сигнала на выводе IC1/13 почти совпадает с серединой второго импульса на выводе IC1/14 микроконтроллера, заканчивается же он через несколько тактов после окончания второго стробирующего импульса, формируемого на выводе IC1/2. Затем на выводе IC1/11 формируется управляющий сигнал для транзистора Т35 схемы акустической сигнализации блока приемника.

После небольшой паузы последовательность управляющих импульсов на соответствующих выходах микроконтроллера формируется вновь.

Питающее напряжение +5 В, предварительно стабилизированное микросхемой IC2, подается на вывод IC1/20 микроконтроллера.

Преобразователь напряжения, выполненный на транзисторах Т6-Т8 и стабилизаторе IC3, обеспечивает формирование питающего напряжения +5 В, необходимого для питания каскадов приемной части. Управляющие сигналы для транзисторов Т7 и Т8 формируются на соответствующих выводах микроконтроллера IC1, при этом на транзистор Т8 этот сигнал подается через преобразователь уровня, собранный на транзисторе Т6. Далее сформированное питающее напряжение стабилизируется микросхемой IC3, с выхода которой напряжение +5 В поступает на каскады приемника.

Выходные каскады передатчика выполнены на мощных транзисторах Т1, Т2 и Т3, работающих на общую нагрузку, в качестве которой выступает катушка L1, шунтированная цепочкой резисторов R1-R6. Работой транзисторов выходного каскада управляет транзистор Т4. Управляющий сигнал на базу транзистора Т4 подается с соответствующего выхода процессора IC1 через транзистор Т5.

Как и в рассмотренном в предыдущем разделе металлодетекторе, импульс, формируемый микропроцессором IC1 в соответствии с заложенной в его памяти программой, через переключатель подается на вход транзистора Т5 и далее, через транзистор Т4, на выходные каскады передатчика, выполненные на транзисторах Т1-Т3, а затем – на приемопередающую катушку L1. При появлении в зоне действия катушки L1 металлического предмета на его поверхности под воздействием внешнего электромагнитного поля, инициированного импульсом передатчика, возбуждаются вихревые поверхностные токи. Время существования этих токов зависит от длительности импульса, излучаемого катушкой L1.

Поверхностные токи являются источником вторичного импульсного сигнала, который принимается катушкой L1, усиливается и подается на схему анализа. Благодаря явлению самоиндукции длительность вторичного сигнала будет больше, чем длительность излученного передающей катушкой импульса. При этом форма вторичного импульсного сигнала зависит от свойств материала, из которого изготовлен обнаруженный металлический предмет. Обработка информации об отличиях параметров импульсов, излученных и принятых катушкой L1, обеспечивает формирование данных для блока индикации о наличии металлического предмета.

В состав блока приемника (рис. 3.19) входят двухкаскадный усилитель входного сигнала, усилители образцового сигнала, усилитель-анализатор, активный узкополосный фильтр, фильтр низкой частоты, схема формирования напряжения смещения, схемы коммутации и схема звуковой индикации.

Рис. 3.19. Принципиальная схема блока приемника усовершенствованного импульсного металлоискателя

Сигнал от металлического предмета принимается катушкой L1 и через схему защиты, выполненную на диодах D1 и D2, подается на входной двухкаскадный усилитель с емкостной обратной связью, выполненный на операционных усилителях IC31 и IC32. С выхода микросхемы IC32 (вывод IC32/6) усиленный импульсный сигнал подается на усилитель-анализатор, выполненный на микросхеме IC33.

Поделиться:
Популярные книги

Неправильный лекарь. Том 1

Измайлов Сергей
1. Неправильный лекарь
Фантастика:
городское фэнтези
попаданцы
аниме
фэнтези
5.00
рейтинг книги
Неправильный лекарь. Том 1

Эволюционер из трущоб. Том 2

Панарин Антон
2. Эволюционер из трущоб
Фантастика:
космическая фантастика
попаданцы
5.00
рейтинг книги
Эволюционер из трущоб. Том 2

Неудержимый. Книга XIII

Боярский Андрей
13. Неудержимый
Фантастика:
фэнтези
попаданцы
аниме
5.00
рейтинг книги
Неудержимый. Книга XIII

Виконт. Книга 2. Обретение силы

Юллем Евгений
2. Псевдоним `Испанец`
Фантастика:
боевая фантастика
попаданцы
рпг
7.10
рейтинг книги
Виконт. Книга 2. Обретение силы

Генерал-адмирал. Тетралогия

Злотников Роман Валерьевич
Генерал-адмирал
Фантастика:
альтернативная история
8.71
рейтинг книги
Генерал-адмирал. Тетралогия

Крестоносец

Ланцов Михаил Алексеевич
7. Помещик
Фантастика:
героическая фантастика
попаданцы
альтернативная история
5.00
рейтинг книги
Крестоносец

Вперед в прошлое 5

Ратманов Денис
5. Вперед в прошлое
Фантастика:
попаданцы
альтернативная история
5.00
рейтинг книги
Вперед в прошлое 5

Маска теней

Кас Маркус
10. Артефактор
Фантастика:
городское фэнтези
аниме
фэнтези
5.00
рейтинг книги
Маска теней

Призыватель нулевого ранга

Дубов Дмитрий
1. Эпоха Гардара
Фантастика:
аниме
фэнтези
фантастика: прочее
5.00
рейтинг книги
Призыватель нулевого ранга

На границе империй. Том 9. Часть 4

INDIGO
17. Фортуна дама переменчивая
Фантастика:
космическая фантастика
попаданцы
5.00
рейтинг книги
На границе империй. Том 9. Часть 4

Я еще князь. Книга XX

Дрейк Сириус
20. Дорогой барон!
Фантастика:
юмористическое фэнтези
попаданцы
аниме
5.00
рейтинг книги
Я еще князь. Книга XX

Ваше Сиятельство 6

Моури Эрли
6. Ваше Сиятельство
Фантастика:
попаданцы
аниме
5.00
рейтинг книги
Ваше Сиятельство 6

Чужое наследие

Кораблев Родион
3. Другая сторона
Фантастика:
боевая фантастика
8.47
рейтинг книги
Чужое наследие

Локки 6. Потомок бога

Решетов Евгений Валерьевич
6. Локки
Фантастика:
аниме
фэнтези
5.00
рейтинг книги
Локки 6. Потомок бога