Чтение онлайн

на главную - закладки

Жанры

Сила Рода. Привлекаем потоки любви, денег, здоровья и удачи
Шрифт:

Но даже несмотря на то, имеешь ты по факту своего рождения право на тот или иной поток сил или же нет, его можно привлечь. И поможет тебе в этом знание своего Рода, которое ты должна раскрыть для себя и в себе.

Практика 1. Генеалогическое древо

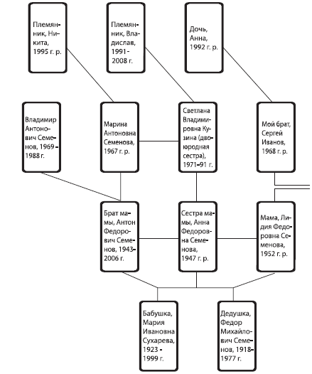
1. Составь генеалогическое древо своего Рода. Всех своих предков, братьев, сестер, дядюшек и тетушек, двоюродных племянников – всех-всех, кого вспомнишь (рис. 1–3).

Если ты не владеешь какой-то информацией, найди у кого узнать. Воспользуйся такой возможностью, пока жив кто-то из твоих старших родичей. А то бывает так: и хотела бы спросить, да уже не у кого.

Рис. 1.

Генеалогическое древо

Рис. 2. Определение узлов потоков Сил

Рис 3. Потоки сил

2. Обо всех собери максимально полную информацию: сколько жили, чем болели, как сложилась судьба, сколько было в семье детей, был ли в доме достаток и так далее. Чем полнее будет информация, тем легче тебе будет осознать, как и по каким веткам распределялись потоки сил в твоем Роду.

3. Возьми несколько цветных фломастеров. Пусть будет любовь – красный цвет, здоровье и долголетие – зеленый, деньги – коричневый, удача – желтый, власть – голубой, а смертность, наркомания, проституция, раковые заболевания – черный – это ветка проклятия.

На генеалогическом древе отметь всех своих предков, кто обладал крепким здоровьем или был богат, удачлив и так далее. Эти люди – узлы потоков сил.

Как хорошо сказал Валерий Синельников – важно не количество колен твоего Рода, а глубина понимания жизни предыдущих поколений. Чем больше ты знаешь жизнь своих предков, чем глубже твое понимание их судьбы, тем шире открывается тебе доступ к родовому знанию, тем глубже ты погружаешься в традицию своего Рода. Только в этом случае он откроет тебе свои тайны и научит пользоваться своим сокровищем.

4. Теперь соедини узлы между собой по правилу «От старшего к младшему».

На твоем генеалогическом древе вырисовываются схема потоков сил в твоем Роду.

Как видишь, не сложно. Эта схема пригодится тебе в дальнейшей работе, после того, как ты узнаешь структуру и иерархию твоего Рода.

Глава 3 Структура Рода

Каждый Род существует не сам по себе, а по четким и неизменным законам. Как и любая эгрегориальная структура, Род – порождение коллективного разума. Но сила его не только в общих целях и интересах всех членов Рода, а еще и в том, что он построен на крови – самой сильной энергетической и магической субстанции этого Мира.

Могут создаваться и разрушаться государства, возникать и погибать любые идеи и структуры, уходить в прошлое старые религии и боги, но Род всегда был и будет. В этом мире может закончиться все, но пока жив человек, вместе с ним жив и его Род.

Род формируется вокруг его Главы – женщины Regina Рода. Она, как центр притяжения, воздействует на всех членов семьи и Рода, объединяя и организовывая их.

Сила притяжения Regina Рода подобна центростремительной силе, которая захватывает всех, связанных с ней кровными или родственными узами. Все члены рода и семьи стремятся к ней,

интуитивно понимая, что от этой женщины зависит все их благополучие.

Regina Рода хранит информацию – тайну своего Рода.

Тайна Рода заключается в том, какими силами располагает Род, какими потоками сил этого Мира он может пользоваться.

Regina распределяет ресурс – эти самые потоки сил, которыми владеет управляемый ею Род.

Все члены Рода и семьи работают и живут ради одной важной задачи – укрепить и защитить свой Род. Чем больше «кровников» и «родичей» в него входит, тем он сильнее. Но сила распространяется в Роду неравномерно. Структура Рода такова, что каждый должен выполнить свою важную функцию, и функция эта зависит от того места в иерархии Рода, которую занимает член семьи. Согласно месту в иерархии и распределяется ресурс: сила, знание, здоровье, талант – то, что является хранимым в твоем Роду качеством.

Твой Род, как и любой другой эгрегор, состоит из следующих элементов:

1. Ядро рода – самая сильная его часть, знания, информация, место главы Рода.

2. Тело Рода – его сила, проводники информации, добытчики ресурса.

3. Живое пространство Рода – осуществляет экспансию во внешний мир, захват территорий и пространства, воины.

4. Мертвое пространство Рода – его защита, берет на себя удары от других Родов и внешнего мира.

Каждую зону окружает другая, защищая и питая ее. В центре Ядро, его окружает Тело – то, что питает весь Род. Вокруг тела – Живое пространство и внешний круг – Мертвое. Каждый круг имеет свою функцию для выполнения общей задачи – сохранение и умножение сил и знаний.

Рис. 4. Структура Рода

Ядро Рода – это его глава. Его Regina. Хранительница знаний определяет закон и смысл, по которому существует Род. Во все времена главой Рода становилась самая мудрая и знающая женщина, как правило – самая пожилая в Роду. Ее мудрость давала ей возможность правильно оценить потенциал каждого члена Рода, правильно оценить его пользу для всего Рода целиком.

Ее интуитивное знание о способностях, талантах и предпочтениях каждого члена семьи, знание всех обстоятельств его рождения, взросления и становления дают ей возможность направлять жизнь своих родичей по тому руслу, который поможет им максимально проявить и раскрыть свои таланты в этом мире. А значит, что достижения каждого станут вкладом в копилку наследственных знаний, привлекут дополнительные потоки сил, укрепят и расширят Род.

Regina рода должна охраняться всеми родичами, как матка в пчелиной семье. В тех семьях, где сохранилось знание о значимости такой женщины для всего Рода, свято блюдут это правило.

Наличие в роду Хранительницы – залог того, что Род не прервется никогда.

Тело Рода – это основной жизненный ресурс для всех членов семьи. Добыча, благосостояние, рождение детей, привлечение в семью как можно большего ресурса: это и деньги, и сила, и здоровье, и успех, и таланты – все-все самое ценное хранится и произрастает в теле Рода.

Тайна Рода, его основные преимущества перед другими Родами максимально проявляются именно в его теле. На тех людей, которые находятся в нем по иерархии, работают все родичи. Потому что они – самые успешные люди во всем Роду. Именно им Хранительница направляет потоки сил. Только они способны максимально укрепить и усилить свой Род.

Степень свободы тех, кто находится в теле своего Рода, минимальна. Им много дано Родом, а значит, именно с них и спрос. Они пользуются ресурсами рода безгранично и поэтому не имеют права на ошибку, не имеют возможности хоть на минуту забыть об интересах своего Рода – за это их могут жестоко покарать и даже отлучить от Рода навсегда – их самих и потомков до седьмого колена.

Поделиться:
Популярные книги

Личный аптекарь императора. Том 2

Карелин Сергей Витальевич
2. Личный аптекарь императора
Фантастика:
городское фэнтези
попаданцы
аниме
5.00
рейтинг книги
Личный аптекарь императора. Том 2

Наташа, не реви! Мы всё починим

Рам Янка
7. Самбисты
Любовные романы:
современные любовные романы
5.00
рейтинг книги
Наташа, не реви! Мы всё починим

Изгой Проклятого Клана

Пламенев Владимир
1. Изгой
Фантастика:
попаданцы
аниме
фэнтези
5.00
рейтинг книги
Изгой Проклятого Клана

Двойник Короля 2

Скабер Артемий
2. Двойник Короля
Фантастика:
попаданцы
аниме
фэнтези
фантастика: прочее
5.00
рейтинг книги
Двойник Короля 2

Страж Тысячемирья

Земляной Андрей Борисович
5. Страж
Фантастика:
боевая фантастика
альтернативная история
фэнтези
5.00
рейтинг книги
Страж Тысячемирья

Удержать 13-го

Уолш Хлоя
Любовные романы:
остросюжетные любовные романы
эро литература
зарубежные любовные романы
5.00
рейтинг книги
Удержать 13-го

Отмороженный 8.0

Гарцевич Евгений Александрович
8. Отмороженный
Фантастика:
постапокалипсис
рпг
аниме
5.00
рейтинг книги
Отмороженный 8.0

Черный Маг Императора 17

Герда Александр
17. Черный маг императора
Фантастика:
юмористическое фэнтези
попаданцы
аниме
фэнтези
фантастика: прочее
5.00
рейтинг книги
Черный Маг Императора 17

Ефрейтор. Назад в СССР. Книга 2

Гаусс Максим
2. Второй шанс
Фантастика:
попаданцы
альтернативная история
7.00
рейтинг книги
Ефрейтор. Назад в СССР. Книга 2

Наследник павшего дома. Том III

Вайс Александр
3. Расколотый мир
Фантастика:
фэнтези
попаданцы
аниме
5.00
рейтинг книги
Наследник павшего дома. Том III

Заход. Солнцев. Книга XII

Скабер Артемий
12. Голос Бога
Фантастика:
фэнтези
попаданцы
аниме
5.00
рейтинг книги
Заход. Солнцев. Книга XII

Идеальный мир для Лекаря 3

Сапфир Олег
3. Лекарь
Фантастика:
фэнтези
юмористическое фэнтези
аниме
5.00
рейтинг книги
Идеальный мир для Лекаря 3

Кодекс Охотника. Книга XIV

Винокуров Юрий
14. Кодекс Охотника
Фантастика:
боевая фантастика
попаданцы
аниме
5.00
рейтинг книги
Кодекс Охотника. Книга XIV

Барон Дубов 2

Карелин Сергей Витальевич
2. Его Дубейшество
Фантастика:
юмористическое фэнтези
аниме
сказочная фантастика
фэнтези
5.00
рейтинг книги
Барон Дубов 2