Чтение онлайн

на главную - закладки

Жанры

Пулеметы русской армии в бою
Шрифт:
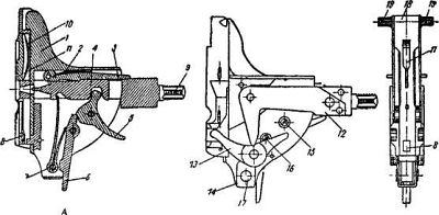
Ручной пулемет «Мадсен» модели 1916 г. без магазина и сошки

Питание — из сменного коробчатого магазина секторной формы на 25 патронов. Магазин устанавливался сверху со смещением влево (верхнее положение магазина, удобное для его быстрой смены на позиции и предотвращавшее цепляние за грунт, будет и позже использоваться в ручных пулеметах). Патрон проходил из магазина в патронник по сложному пути — через поворотный отсекатель в приемник, затем специальный рычажный досылатель, поворачиваясь, досылал его в патронник по пазу в верхней части затвора до того, как затвор поднимался и запирал канал ствола. Работа системы требовала

синхронизации движения такого количества деталей, что о пулемете бытует шутка — дескать, самым примечательным в системе «Мадсен» было не то, что она работала хорошо, а то, что она вообще работала. Тем не менее пулемет действовал вполне надежно, что можно отнести на счет качественного, хотя и сравнительно дорогого, исполнения.

Продольный разрез пулемета «Мадсен». Вверху — подвижная система в крайнем переднем положении, внизу — в крайнем заднем положении, магазин не показан:

1 — ствол, 2 — ствольная коробка, 5 — гребень ствольной коробки, 6 — прилив, 7 — проушина для досылателя, 8 — короб, 9 — кожух, 11 — колодка прицела, 13 — крышка короба, 14 — защелка крышки,
15 — пластинчатая пружина, 19 — затвор, 26 — курок, 27 — боевая пружина, 28 — ударник, 30 — возвратная пружина, 31 — кулачок рычага, 32 — спусковой крючок, 33 — спусковой рычаг, 34 — ползун, 35 — разобщитель, 38 — переводчик, 39 — спусковая скоба, 42 — выбрасыватель, 43 — рычаг выбрасывателя, 45 — отверстие выбрасывателя, 46 — вкладыш для отражателя, 47 — затыльник, 48 — рукоятка перезаряжания, 49 — щиток, 52 — приклад, 53 — упор для пружин, 54 — досылатель,
58 — рычаг ударника, 59 — прицельная планка, 60 — пламегаситель

Ударно-спусковой механизм — куркового типа, с винтовой боевой пружиной, позволял вести одиночный и автоматический огонь; переводчик находился в задней части спусковой скобы и при повороте вперед («одиночный огонь») ограничивал поворот спускового крючка. Смонтированный в затыльнике флажковый предохранитель запирал спусковой рычаг. С правой стороны затыльника находилась качающаяся рукоятка заряжания, при стрельбе она оставалась неподвижной.

На кожухе со смещением вправо крепились мушка и секторный прицел. Имелась выточка под обойму складной двуногой сошки.

Схема работы затвора пулемета «Мадсен»

ТТХ ручного пулемета «Мадсен» («ружья-пулемета обр. 1902 г.»).

Патрон — 7,62 мм обр. 1891 г. (7,62x54R)

Масса пулемета со снаряженным магазином и сошкой — 8,92 кг

Длина пулемета — 1120 мм

Длина ствола — 590 мм

Прицельная дальность — 1705 м (2400 шагов)

Темп стрельбы — 400 выстр./мин.

Боевая скорострельность — 180–200 выстр./мин.

Высота линии огня — 675 мм

Питание — коробчатый магазин на 25 патронов

Масса пустого магазина — 0,4 кг

Масса сошки — 0,5 кг

Ручной пулемет (ружье-пулемет) «Льюис»

Пулемет был разработан американским конструктором С. МакКленом при активном участии подполковника армии США О.М. Лиссака. Не сумев самостоятельно получить заказы и начать производство нового оружия, разработчики продали патентные права на него образовавшейся в Баффало «Аутоматик Армз Компани». Последняя обратилась к полковнику И.Н. Льюису с просьбой довести систему до работоспособного состояния. В 1911 году Льюис представил пулемет начальнику Штаба армии США и в Секретариат по военным делам, но Управление вооружений не сочло новое оружие достаточно интересным для армии. Льюис отправился в Бельгию, где и смог поставить его на производство.

Ручной пулемет «Льюис» с легкой двуногой сошкой

Пулемет имел газовый двигатель автоматики с отводом пороховых газов через поперечное отверстие снизу ствола. В газовую

камеру снизу ввинчивался газовый регулятор с двумя отверстиями разного диаметра. Запирание канала ствола производилось поворотом затвора, имевшего четыре боевых выступа в задней части остова. Поворот затвора производила стойка газового поршня, скользившая в винтовом пазе остова. На той же стойке жестко монтировался ударник. Рукоятка перезаряжания вставлялась в шток поршня справа или слева.

Характерными чертами были улиткообразная (спиральная) возвратно-боевая пружина, дисковый магазин сравнительно большой емкости без пружины подавателя и система воздушного охлаждения ствола. Возвратно-боевая пружина помещалась в специальной коробке снизу и приводила во вращение шестеренку, сцепленную с зубчатой рейкой поршня.

Схема работы автоматики пулемета «Льюис» (вверху — подвижная система в крайнем переднем, внизу — в крайнем заднем положении): 1 — ствол, За — газовый цилиндр, 6 — надульник, 7 — газовая камера, 10 — газовый поршень, 13 — затворная рама, 15 — ударник, 16 — затвор. 20 — спусковой крючок, 21 — спусковой рычаг, 24 — шестерня, 25 — возвратно-боевая пружина; а — боевые выступы затвора, е — боковой выступ хвоста затвора, д — верхний выступ хвоста затвора

Спусковой механизм допускал только непрерывный огонь и собирался в спусковой коробке, крепившейся к ствольной коробке выступом и защелкой. При нажиме на спусковой крючок он поворачивал спусковой рычаг, шептало рычага выходило из-под боевого взвода штока поршня. Выстрел с заднего шептала способствовал ведению интенсивного огня без опасности самовоспламенения патрона в нагретом патроннике. Предохранителем от случайного выстрела служила планка, перекрывавшая прорезь ствольной коробки и запиравшая рукоятку перезаряжания.

Продольный разрез пулемета «Льюис» (авиационный): А — подвижная система в заднем положении, Б — подвижная система в переднем положении: 1 — ствол, 2— ствольная коробка, 3 — кожух, 4 — передняя трубка кожуха, 5 — радиатор, 6 — надульник, 7 — газовая камера, 8 — регулятор, 9 — ключ регулятора, 10 — газовый поршень, 11 — газовый цилиндр, 13 — затворная рама, 15 — ударник, 16 — затвор. 17 — хвост затвора, 19 — коробка спускового механизма, 20 — спусковой крючок, 21 — спусковой рычаг, 22 — пружина спускового механизма, 23 — коробка шестерни, 24 — шестерня, 25 — возвратно-боевая пружина, 26 — зашелка шестерни, 28 — затыльник, 29 — магазин, 30 — прицел, 31 — мушка, 32 — основание мушки на соединительном кольце кожуха, 33 — крышка, 34 — ограничитель, 35 — защелка спускового механизма

Система питания была определенной попыткой совместить схему «карусельных» магазинов старых картечниц Гатлинга с приводом от подвижной системы (подобно ленточному питанию) и полностью синхронизировать работу механизмов. Дисковый магазин включал открытую снизу чашку, разделенную выступами боковых стенок и внутренними стержнями на 25 секторов, в которых по радиусу в два ряда укладывались патроны. Смонтированный в ствольной коробке механизм подачи состоял из подавателя, собачки с пружиной, двух ограничителей и языка с направляющей пластинкой и ее пружиной. Снаряженный магазин центральным отверстием надевался (стрелкой вперед) на стакан ствольной коробки. При этом первый патрон оказывался напротив пластинки языка и упора. Затвор при движении назад выступом своего хвоста скользил по криволинейному пазу подавателя, поворачивая его влево. Подаватель поворачивал чашку магазина на один шаг. Пластинка языка отжимала патрон в приемное окно коробки. При движении затвора вперед его боевая личинка подхватывала этот патрон, а подаватель поворачивался вправо, его собачка заскакивала за следующий выступ чашки магазина. Поскольку при вращении чашки втулка магазина оставалась неподвижной, патроны, скользя вершинами пуль по ее винтовому пазу, опускались вниз так, что с каждым поворотом под пластинку языка ставился новый патрон.

Поделиться:
Популярные книги

Кодекс Охотника XXVIII

Винокуров Юрий
28. Кодекс Охотника
Фантастика:
фэнтези
боевая фантастика
попаданцы
5.00
рейтинг книги
Кодекс Охотника XXVIII

Мое ускорение

Иванов Дмитрий
5. Девяностые
Фантастика:
попаданцы
альтернативная история
6.33
рейтинг книги
Мое ускорение

Двойник Короля 2

Скабер Артемий
2. Двойник Короля
Фантастика:
попаданцы
аниме
фэнтези
фантастика: прочее
5.00
рейтинг книги
Двойник Короля 2

Неудержимый. Книга III

Боярский Андрей
3. Неудержимый
Фантастика:
фэнтези
попаданцы
аниме
5.00
рейтинг книги
Неудержимый. Книга III

Миллионщик

Шимохин Дмитрий
3. Подкидыш
Фантастика:
попаданцы
альтернативная история
5.00
рейтинг книги
Миллионщик

Ваше Сиятельство 2

Моури Эрли
2. Ваше Сиятельство
Фантастика:
фэнтези
альтернативная история
аниме
5.00
рейтинг книги
Ваше Сиятельство 2

Третий Генерал: Том IV

Зот Бакалавр
3. Третий Генерал
Фантастика:
городское фэнтези
попаданцы
аниме
5.00
рейтинг книги
Третий Генерал: Том IV

Бастард Императора. Том 6

Орлов Андрей Юрьевич
6. Бастард Императора
Фантастика:
городское фэнтези
попаданцы
аниме
фэнтези
фантастика: прочее
5.00
рейтинг книги
Бастард Императора. Том 6

Вперед в прошлое!

Ратманов Денис
1. Вперед в прошлое
Фантастика:
попаданцы
5.00
рейтинг книги
Вперед в прошлое!

Имя нам Легион. Том 3

Дорничев Дмитрий
3. Меж двух миров
Фантастика:
боевая фантастика
рпг
аниме
5.00
рейтинг книги
Имя нам Легион. Том 3

Бестужев. Служба Государевой Безопасности

Измайлов Сергей
1. Граф Бестужев
Фантастика:
фэнтези
попаданцы
аниме
5.00
рейтинг книги
Бестужев. Служба Государевой Безопасности

Хозяйка забытой усадьбы

Воронцова Александра
5. Королевская охота
Любовные романы:
любовно-фантастические романы
5.00
рейтинг книги
Хозяйка забытой усадьбы

Камень. Книга пятая

Минин Станислав
5. Камень
Фантастика:
боевая фантастика
6.43
рейтинг книги
Камень. Книга пятая

Королевская кровь-13. Часть 1

Котова Ирина Владимировна
14. Королевская кровь
Фантастика:
городское фэнтези
фэнтези
эпическая фантастика
5.00
рейтинг книги
Королевская кровь-13. Часть 1