Чтение онлайн

на главную - закладки

Жанры

Технология XSLT

Валиков Алексей Н.

Шрифт:

XML снаружи и изнутри

Несомненным достоинством XML является также и то, что это чрезвычайно простой язык. Основных конструкций в XML очень мало, но, несмотря на это, с их помощью можно создавать разметку документов практически любой сложности.

Для того чтобы познакомиться с устройством XML-документов, рассмотрим простой пример:

<?xml version="1.0"?>

<advert>

 <product title="Слон">

Покупайте наших слонов!

 </product>

</advert>

Первая

строка документа определяет его как XML-документ, построенный в соответствии с первой версией языка. Следующая строка содержит открывающий тег
<advert>
. Далее находится открывающий тег
<product>
, который имеет атрибут
title
со значением
"Слон"
. Четвертая строка в документе — рекламный лозунг
"Покупайте наших слонов!"
. Затем следует закрывающий тег
</product>
и, наконец, закрывающий тег
</advert>
.

XML использует ту же теговую разметку, что и HTML, но при этом теги в XML не просто ограничивают часть текста документа — они выделяют в документе один элемент. В предыдущем примере документ имел два элемента —

advert
:

<advert>

 <product title="Слон">

Покупайте наших слонов!

 </product>

</advert>

и

product
:

<product title="Слон">

 Покупайте наших слонов!

</product>

Как видно, элемент

product
включен в элемент
advert
. Точно так же, как в HTML одни теги могли находиться внутри других тегов, в XML элементы могут содержать другие элементы, а также иметь атрибуты и содержать текст. В следующем разделе мы подробно рассмотрим основные конструкции XML, которые понадобятся нам в дальнейшем.

Конструкции XML

Помимо элементов, атрибутов и текста, документы могут также содержать другие конструкции, такие как комментарии, инструкции по обработке и секции символьных данных. Эти базовые составляющие используются для того, чтобы гибко, но в четком соответствии со стандартом, размечать документы любой сложности. Далее мы подробно разберем каждую из основных конструкций XML-документа.

Элемент

Теги в XML-документе не просто размечают текст — они выделяют объект, который и называется элементом. Элементы являются основными структурными единицами XML — именно они иерархически организуют информацию, содержащуюся в документе.

Элементы могут быть пустыми, то есть не содержать ни данных, ни других конструкций, либо непустыми — включать в себя текст, другие элементы и т.п.

Пустой элемент имеет следующий вид:

<имя атрибут1="значение1" атрибут2="значение2" и т.д./>

Примеры

<img src="image.gif"/>

<br/>

<answer question="To be or not to be?" value="Perhaps"/>

Непустые

элементы имеют вид:

<имя атрибут1="значение1" атрибут2="значение2" и т.д.>

 ...

 содержимое элемента

...

 </имя>

Пример

<myelement myattribute="myvalue">

 <mysubnode>

sometext

 </mysubnode>

</myelement>

И в том, и в другом случае, имя задает имя элемента, а конструкции вида

атрибутX="значениеХ"
— определяют значения его атрибутов. Имена в XML являются регистро-зависимыми, то есть имена
MyElement
,
myelement
и
MYELEMENT
различаются. Кроме того, имена в XML могут принадлежать различным пространствам имен, о которых мы поговорим чуть позже.

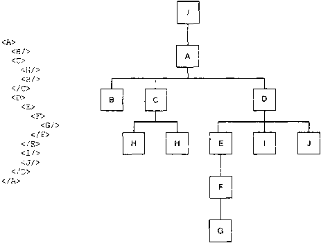
Элементы являются основной конструкцией языка XML. Организуя содержимое в элементах, можно явно выделить иерархическую структуру документа. Легко заметить, что документ, состоящий из вложенных друг в друга элементов, устроен подобно дереву: родительский элемент является корнем, в то время как дочерние элементы, которые включаются в него, являются ветками, а если они не содержат ничего более, то и листьями. Следующий пример (рис. 1.1) иллюстрирует эту концепцию.

Рис. 1.1. Документ и соответствующее ему дерево элементов

Очень важно понять, что XML-документ логически организован в виде дерева. Дерево является довольно простой структурой для обработки, но при этом выразительная сложность его весьма велика. Древовидная структура является одной из наиболее подходящих абстракций для описания объектов и отношений в реальном мире — возможно именно древовидное устройство наряду с простотой использования обеспечили XML такой потрясающий успех.

Обратимся теперь к синтаксису элементов. EBNF-правило, определяющее элемент, выглядит следующим образом:

[39] element ::= EmptyElemTag

| STag content ETag

Пустому элементу соответствует нетерминал

EmptyElemTag
. Непустой элемент начинается открывающим тегом (нетерминал
STag
), включает некоторое содержимое (
content
) и заканчивается закрывающим тегом (
ETag
).

Открывающий тег состоит из имени (

Name
) и последовательности определений атрибутов (
Attribute
), которые разделены пробельными символами:

Поделиться:
Популярные книги

Отморозок 3

Поповский Андрей Владимирович
3. Отморозок
Фантастика:
попаданцы
5.00
рейтинг книги
Отморозок 3

Эволюционер из трущоб

Панарин Антон
1. Эволюционер из трущоб
Фантастика:
попаданцы
аниме
фэнтези
фантастика: прочее
5.00
рейтинг книги
Эволюционер из трущоб

Господин следователь. Книга пятая

Шалашов Евгений Васильевич
5. Господин следователь
Детективы:
исторические детективы
5.00
рейтинг книги
Господин следователь. Книга пятая

Жена неверного ректора Полицейской академии

Удалова Юлия
Любовные романы:
любовно-фантастические романы
4.25
рейтинг книги
Жена неверного ректора Полицейской академии

Я – Легенда

Гарцевич Евгений Александрович
1. Я - Легенда!
Фантастика:
боевая фантастика
попаданцы
рпг
фантастика: прочее
5.00
рейтинг книги
Я – Легенда

Камень Книга седьмая

Минин Станислав
7. Камень
Фантастика:
фэнтези
боевая фантастика
6.22
рейтинг книги
Камень Книга седьмая

Треск штанов

Ланцов Михаил Алексеевич
6. Сын Петра
Фантастика:
попаданцы
альтернативная история
5.00
рейтинг книги
Треск штанов

Служанка царского лекаря

Семина Дия
Фантастика:
фэнтези
5.00
рейтинг книги
Служанка царского лекаря

Идеальный мир для Лекаря 16

Сапфир Олег
16. Лекарь
Фантастика:
боевая фантастика
юмористическая фантастика
аниме
5.00
рейтинг книги
Идеальный мир для Лекаря 16

Мир-о-творец

Ланцов Михаил Алексеевич
8. Помещик
Фантастика:
альтернативная история
5.00
рейтинг книги
Мир-о-творец

Черный дембель. Часть 5

Федин Андрей Анатольевич
5. Черный дембель
Фантастика:
попаданцы
альтернативная история
5.00
рейтинг книги
Черный дембель. Часть 5

Архил...? Книга 2

Кожевников Павел
2. Архил...?
Фантастика:
попаданцы
альтернативная история
5.00
рейтинг книги
Архил...? Книга 2

Вперед в прошлое 7

Ратманов Денис
7. Вперед в прошлое
Фантастика:
попаданцы
альтернативная история
5.00
рейтинг книги
Вперед в прошлое 7

Измена. Мой заклятый дракон

Марлин Юлия
Любовные романы:
любовно-фантастические романы
7.50
рейтинг книги
Измена. Мой заклятый дракон