Чтение онлайн

на главную - закладки

Жанры

Энциклопедия радиолюбителя
Шрифт:

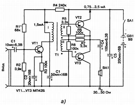
Включение громкоговорителя в двухтактный бестрансформаторный транзисторный УЗЧ показано на рис. 3.21. Некоторые такие схемы рассчитаны на высокоомные громкоговорители (рис. 3.22, а). В этой схеме переходной трансформатор Т1 намотан на сердечнике Ш4 с толщиной набора 9 мм. Все обмотки трансформатора намотаны проводом ПЭВ 0,06, первичная обмотка I содержит 2500 витков, а каждая из вторичных обмоток II и III содержат по 350 витков. В принципе можно использовать готовый переходной трансформатор от любого малогабаритного транзисторного радиоприемника, разделив его вторичную обмотку на две изолированные секции. Если нет такого громкоговорителя и конденсатора большой емкости, то имеющийся низкоомный громкоговоритель включают по схеме рис. 3.22, б. В этой схеме трансформатор Т1 намотан на сердечнике Ш4x8 мм, I обмотка — 900 витков ПЭВ 0,09, II — 100 витков ПЭВ 0,23. У вторичной обмотки делается несколько выводов с целью лучшего согласования с нагрузкой. С аналогичной целью используется автотрансформатор в УЗЧ с

двухтактным выходным каскадом на транзисторах одной проводимости, схема которого представлена на рис. 3.23. Трансформатор Т1 намотан на сердечнике Ш3х6 мм, обмотка содержит 200 витков провода ПЭВ-1 0,23 с отводом от середины.

Рис. 3.21. Принципиальная схема двухтактного транзисторного УЗЧ максимальной мощностью 0,5 Вт с бестрансформаторным выходом и двумя источниками питания

Рис. 3.22. Принципиальная схема двухтактного транзисторного УЗЧ максимальной мощностью 0,1 Вт с бестрансформаторным выходом, с одним источником питания:

а — включение громкоговорителя через конденсатор С4 большой емкости,

б — включение громкоговорителя через конденсатор С1 небольшой емкости

Рис. 3.23. Принципиальная схема транзисторного УЗЧ с максимальной мощностью 0,16 Вт с двухтактным выходным каскадом на транзисторах одной проводимости и включением громкоговорителя через автотрансформатор

Шаг 4

Учимся читать схемы радиоэлектронных устройств

Зная общий вид радиодеталей, можно конечно в некоторой мере разобраться в устройстве радиоэлектронного устройства, но все равно радиолюбителю придется нарисовать на бумаге контуры деталей и соединение между ними. Еще в прошлом веке с целью сохранения конструктивных и схемных решений радиоустройств пионеры радиотехники делали их рисунки. Если посмотреть на эти рисунки, то можно увидеть, что они выполнены на очень высоком художественном уровне. Это делали обычно сами изобретатели, если имели способности или приглашенные художники. Рисунки конструкций и соединение деталей делались с натуры. Чтобы не затрачивать больших средств на рисование радиотехнических устройств и облегчить труд конструкторов начали делать рисунки с упрощениями. Это позволило значительно быстрее повторить конструкцию в другом городе или стране и сохранить схемные решения для потомков. Первые начерченные схемы появились в начале XIX столетия. Детали рисовали подробно. Так, например, катушку индуктивности в 1905 году изображали в изометрии, то есть в трехмерном пространстве, со всеми подробностями, каркасом, намоткой, количеством витков (рис. 4.1).

Рис. 4.1. Эволюция условного графического изображения катушки индуктивности на электрических схемах

В конце концов изображения деталей и их соединений стали делать условно, символично, но сохраняя при этом их особенности. В 1915 г. рисунок схем упростился, перестали изображать каркас, вместо этого стали применять линии разной толщины для подчеркивания цилиндрической формы катушки. Через 40 лет катушка уже изображалась линиями одной толщины, но еще с сохранением первоначальных особенностей ее вида. Только в начале 70-х годов нашего столетия катушку начали изображать плоской, то есть двумерной, а радиоэлектронные схемы стали приобретать свой нынешний вид. Вычерчивание сложных радиоэлектронных схем очень трудоемкая работа. Для ее выполнения необходим опытный чертежник-конструктор.

С целью упрощения процесса вычерчивания схем американский изобретатель Сесиль Эффингер в конце 60-х годов XX века сконструировал печатную машинку. В машинке вместо обычных букв были вставлены обозначения резисторов, конденсаторов, диодов и т. д. Работа по изготовлению радиосхем на такой машинке стала доступной для выполнения даже простой машинистке. С появлением персональных компьютеров процесс изготовления радиосхем значительно упростился. Теперь, зная графический редактор, можно на экране компьютера нарисовать радиоэлектронную схему, а затем ее распечатать на принтере. В связи с расширением международных контактов условные обозначения радиосхем усовершенствовались и сейчас они не очень отличаются друг от друга в разных странах. Это делает радиосхемы понятными для радиоспециалистов во всем мире. Условными графическими обозначениями и правилами исполнения электрических схем занимается третий технический комитет Международной электротехнической комиссии (МЭК).

В

радиоэлектронике используются три типа схем: блок-схемы, принципиальные и монтажные. Кроме этого, для проверки радиоэлектронной аппаратуры составляют карты напряжений и сопротивлений. Блок-схемы не раскрывают особенностей ни деталей, ни количества диапазонов, ни количества транзисторов, ни того, по какой схеме собраны те или другие узлы, она дает только общее представление о составе аппаратуры и взаимосвязи ее отдельных узлов и блоков. На принципиальной схеме изображают условные обозначения элементов прибора или блоков и их электрические соединения. Принципиальная схема не дает представления ни о внешнем виде, ни о расположении деталей на плате, ни о том, как расположить соединительные провода. Это можно узнать только из монтажной схемы. Следует отметить, что на монтажной схеме детали изображаются так, чтобы своим видом напоминать реальные свои очертания. Для проверки режимов работы радиоэлектронной аппаратуры используют специальные карты напряжений и сопротивлений. На этих картах величины напряжений и сопротивлений указываются относительно шасси или заземленного провода.

В нашей стране при вычерчивании радиоэлектронных схем руководствуются государственным стандартом, сокращенно ГОСТ, который указывает, как следует условно изображать те или иные радиодетали. Для более легкого запоминания условных обозначений отдельных элементов радиоэлектронной аппаратуры их изображения содержат характерные особенности деталей. На схемах рядом с условным графическим изображением ставится буквенно-цифровое обозначение. Обозначение состоит из одной или двух букв латинского алфавита и цифр, указывающих порядковый номер этой детали на схеме. Порядковые номера графических изображений радиодеталей ставятся исходя из последовательности расположения однотипных символов, например, в направлении слева направо или сверху вниз. Латинские буквы указывают тип детали, С — конденсатор, R — резистор, VD — диод, L — катушка индуктивности, VT — транзистор и т. д. Возле буквенно-цифрового обозначения детали указывается значение ее основного параметра (емкость конденсатора, сопротивление резистора, индуктивность и т. п.) и некоторые дополнительные сведения.

Наиболее употребительные условные графические изображения радиодеталей на принципиальных схемах приведены в табл. 4.1, а их буквенные обозначения (коды) даны в табл. 4.2.

В конце позиционного обозначения может быть поставлена буква, указывающая на его функциональное назначение, табл. 4.3. Например, R1F — резистор защитный, SB1R — кнопка сброса.

Для повышения информационной насыщенности печатного издания в научной и технической литературе по радиоэлектронике, а также на различных схемах, относящихся к этой области знаний, применяются условные буквенные сокращения устройств и протекающих в них физических процессов. В табл. 4.4 приведены наиболее употребительные сокращения и их расшифровка.

Поделиться:
Популярные книги

Печать мастера

Лисина Александра
6. Гибрид
Фантастика:
попаданцы
технофэнтези
аниме
фэнтези
6.00
рейтинг книги
Печать мастера

Сложный пациент

Рам Янка
5. Доктор, помогите...
Любовные романы:
современные любовные романы
5.00
рейтинг книги
Сложный пациент

Рядовой. Назад в СССР. Книга 1

Гаусс Максим
1. Второй шанс
Фантастика:
попаданцы
альтернативная история
5.00
рейтинг книги
Рядовой. Назад в СССР. Книга 1

Развод. Боль предательства

Верди Алиса
4. Измены
Любовные романы:
современные любовные романы
7.50
рейтинг книги
Развод. Боль предательства

На границе империй. Том 3

INDIGO
3. Фортуна дама переменчивая
Фантастика:
космическая фантастика
5.63
рейтинг книги
На границе империй. Том 3

Вперед в прошлое 6

Ратманов Денис
6. Вперед в прошлое
Фантастика:
попаданцы
альтернативная история
5.00
рейтинг книги
Вперед в прошлое 6

Расплата. Отбор для предателя

Лаврова Алиса
2. Отбор для предателя
Фантастика:
фэнтези
5.00
рейтинг книги
Расплата. Отбор для предателя

Наследник хочет в отпуск

Тарс Элиан
5. Десять Принцев Российской Империи
Фантастика:
городское фэнтези
попаданцы
аниме
5.00
рейтинг книги
Наследник хочет в отпуск

Лейтенант империи. Часть вторая

Четвертнов Александр
7. Внутренняя сила
Фантастика:
боевая фантастика
космическая фантастика
5.00
рейтинг книги
Лейтенант империи. Часть вторая

Купеческая дочь замуж не желает

Шах Ольга
Фантастика:
фэнтези
6.89
рейтинг книги
Купеческая дочь замуж не желает

Имя нам Легион. Том 6

Дорничев Дмитрий
6. Меж двух миров
Фантастика:
боевая фантастика
рпг
аниме
5.00
рейтинг книги
Имя нам Легион. Том 6

Бастард Императора. Том 6

Орлов Андрей Юрьевич
6. Бастард Императора
Фантастика:
городское фэнтези
попаданцы
аниме
фэнтези
фантастика: прочее
5.00
рейтинг книги
Бастард Императора. Том 6

Хозяин Теней

Петров Максим Николаевич
1. Безбожник
Фантастика:
попаданцы
аниме
фэнтези
5.00
рейтинг книги
Хозяин Теней

Совершенный 2.0: Объединение. Часть 2

Vector
9. Совершенный
Фантастика:
боевая фантастика
рпг
5.00
рейтинг книги
Совершенный 2.0: Объединение. Часть 2