Чтение онлайн

на главную - закладки

Жанры

Шрифт:

Глава 2

Металлоискатели на транзисторах

Прежде чем приступать к постройке сложных металлоискателей, начинающие радиолюбители могут попробовать свои силы в повторении устройств, в которых используются транзисторы. Транзисторные металлодетекторы просты в настройке, надежны в работе и показывают приемлемые результаты в полевых условиях. В различных источниках можно найти множество оригинальных конструкций сравнительно простых металлоискателей, выполненных на транзисторах. Однако ограниченный объем данного издания не позволяет рассмотреть все заслуживающие внимания схемотехнические решения, используемые при

создании таких устройств. К тому же при работе над этой книгой такая цель и не ставилась. Поэтому заинтересованным читателям автор рекомендует обратиться к специализированной литературе, а также к источникам в сети Internet.

2.1. Простой транзисторный металлоискатель

Схема, послужившая отправной точкой для построения простого транзисторного металлоискателя, попала автору на глаза всего за несколько месяцев до того, как была начата работа над этой книгой. Следует признать, что автор уже много лет не занимался постройкой транзисторных устройств, отдавая предпочтение аппаратуре на микросхемах. Однако в данном случае решил попробовать повторить и, по возможности, усовершенствовать эту конструкцию.

Результат вполне оправдал затраченное время. Конечно, от этого прибора не следует ожидать каких-либо чудес. Однако, несмотря на то, что схема предлагаемого металлоискателя и конструкция поисковой катушки очень просты, чувствительность данного устройства вполне достаточна для обнаружения небольших металлических предметов. К тому же при наличии некоторых навыков с большой степенью вероятности можно определить, из какого металла (магнитного или немагнитного) изготовлен обнаруженный предмет.

Принципиальная схема

Предлагаемая конструкция (рис. 2.1) представляет собой один из многочисленных вариантов металлодетекторов типа BFO (Beat Frequency Oscillator), то есть является устройством, в основу которого положен принцип анализа биений, возникающих при смешивании двух сигналов близких частот.

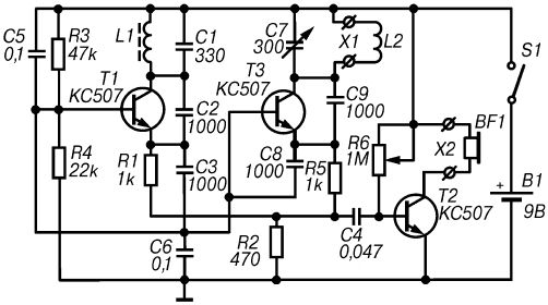
Рис. 2.1. Принципиальная схема простого транзисторного металлоискателя

В конструкции прибора использованы два простых LC-генератора, выполненные на транзисторах Т1 и Т3. Рабочая частота этих генераторов определяется параметрами контуров, включенных в коллекторные цепи соответствующих транзисторов. Контур первого генератора, который является опорным, образован конденсатором С1 емкостью 330 пФ и катушкой L1. В контуре второго, измерительного, генератора используются конденсатор переменной емкости С7 с максимальной емкостью – 300 пФ и поисковая катушка L2.

Выходы генераторов через резисторы R1, R5 и конденсатор С4 подключены к базе транзистора Т2, который усиливает сигнал частоты биений. С коллектора транзистора Т2 усиленный сигнал подается на головные телефоны BF1. Уровень громкости этого сигнала регулируется с помощью переменного резистора R6.

Поскольку рабочие частоты генераторов находятся в диапазоне средних волн, их сигналы в телефонах не слышны. Когда удается добиться точной настройки каждого генератора на одну и ту же частоту, звуковой сигнал в телефонах также будет отсутствовать. Если же с помощью конденсатора С7 настроить измерительный генератор на почти ту же частоту, что и опорный генератор, то в телефонах будет слышен сигнал частоты биений. При отсутствии в зоне действия поисковой катушки L2 металлических предметов рабочая частота измерительного генератора остается неизменной,

поэтому неизменной будет и частота биений. В этом режиме возможные девиации частот могут быть обусловлены лишь нестабильной работой обоих генераторов.

При появлении в зоне действия поисковой катушки L2 металлического предмета резонансная частота контура L2C7 изменится. В результате изменятся рабочая частота измерительного генератора и, как следствие, частота сигнала биений. Именно эти изменения служат источником информации об обнаружении металлического предмета.

Питание простого транзисторного металлоискателя осуществляется от источника В1 напряжением 9 В.

Детали и конструкция

Все детали простого транзисторного металлоискателя, за исключением поисковой катушки L2, конденсатора C7, резистора R6, разъемов Х1 и Х2 и выключателя S1, расположены на печатной плате размерами 100x50 мм (рис. 2.2), изготовленной из одностороннего фольгированного гетинакса или текстолита.

Рис. 2.2. Печатная плата (а) и расположение элементов (б) простого транзисторного металлоискателя

К деталям, применяемым в данном устройстве, не предъявляются какие-либо особые требования. Естественно, рекомендуется использовать любые малогабаритные конденсаторы и резисторы, которые без проблем можно разместить на печатной плате.

Катушка L1 опорного генератора намотана проводом ПЭЛ диаметром 0,1–0,2 мм на сердечнике диаметром 8 мм и содержит 100 витков. Катушку L1 можно намотать на ферритовом сердечнике или на бумажной трубке без сердечника. В качестве конденсатора С7 можно использовать любой конденсатор переменной емкости с воздушным диэлектриком с максимальной емкостью примерно 300 пФ, например конденсатор настройки от любого старого радиоприемника.

Печатная плата с расположенными на ней элементами и источник питания размещаются в любом подходящем пластмассовом или деревянном корпусе. На крышке корпуса устанавливаются конденсатор настройки C7, регулятор громкости R6, выключатель S1, а также разъемы Х1 и Х2 для подключения соответственно поисковой катушки L2 и головных телефонов BF1.

Для изготовления поисковой катушки L2 (рис. 2.3) потребуется вырезать круг диаметром 100 мм из фанеры или другого материала (гетинакса, текстолита) толщиной 1,5–2,5 мм. Круг следует разбить на секторы с углом 40° и в этих местах сделать прорези к центру на расстояние 20 мм от края. В прорези надо продеть провод диаметром 0,2–0,3 мм (например марки ПЭЛ) и виток к витку намотать 30 витков. К изготовленной таким образом поисковой катушке можно приделать удобную ручку. Подключение катушки L2 к печатной плате осуществляется через малогабаритный разъем.

Рис. 2.3. Конструкция поисковой катушки L2

В качестве источника питания В1 можно использовать, например, батарейку «Крона» или две батарейки 3336Л, соединенные последовательно.

Налаживание

При использовании исправных деталей правильно собранный металлоискатель начинает работать практически сразу. Настройку прибора следует проводить в условиях, когда металлические предметы удалены от поисковой катушки L2 на расстояние не менее 1,5 м.

Поделиться:
Популярные книги

Эксперимент

Юнина Наталья
Любовные романы:
современные любовные романы
4.00
рейтинг книги
Эксперимент

Лихие. Депутат

Вязовский Алексей
4. Бригадир
Фантастика:
попаданцы
альтернативная история
5.00
рейтинг книги
Лихие. Депутат

Александр Агренев. Трилогия

Кулаков Алексей Иванович
Александр Агренев
Фантастика:
альтернативная история
9.17
рейтинг книги
Александр Агренев. Трилогия

Черный Маг Императора 5

Герда Александр
5. Черный маг императора
Фантастика:
юмористическое фэнтези
попаданцы
аниме
5.00
рейтинг книги
Черный Маг Императора 5

Паладин из прошлого тысячелетия

Еслер Андрей
1. Соприкосновение миров
Фантастика:
боевая фантастика
попаданцы
6.25
рейтинг книги
Паладин из прошлого тысячелетия

Личник

Валериев Игорь
3. Ермак
Фантастика:
альтернативная история
6.33
рейтинг книги
Личник

Кодекс Охотника. Книга VIII

Винокуров Юрий
8. Кодекс Охотника
Фантастика:
фэнтези
попаданцы
аниме
5.00
рейтинг книги
Кодекс Охотника. Книга VIII

Тринадцатый II

NikL
2. Видящий смерть
Фантастика:
фэнтези
попаданцы
аниме
5.00
рейтинг книги
Тринадцатый II

Как я строил магическую империю 7

Зубов Константин
7. Как я строил магическую империю
Фантастика:
попаданцы
постапокалипсис
аниме
фантастика: прочее
5.00
рейтинг книги
Как я строил магическую империю 7

Страж Кодекса. Книга II

Романов Илья Николаевич
2. КО: Страж Кодекса
Фантастика:
фэнтези
попаданцы
аниме
5.00
рейтинг книги
Страж Кодекса. Книга II

Ваше Сиятельство 10

Моури Эрли
10. Ваше Сиятельство
Фантастика:
боевая фантастика
технофэнтези
фэнтези
эпическая фантастика
5.00
рейтинг книги
Ваше Сиятельство 10

Некурящий. Трилогия

Федотов Антон Сергеевич
Некурящий
Фантастика:
фэнтези
боевая фантастика
попаданцы
5.00
рейтинг книги
Некурящий. Трилогия

Кодекс Охотника. Книга ХХХ

Винокуров Юрий
30. Кодекс Охотника
Фантастика:
попаданцы
аниме
фэнтези
5.00
рейтинг книги
Кодекс Охотника. Книга ХХХ

Идеальный мир для Лекаря 5

Сапфир Олег
5. Лекарь
Фантастика:
фэнтези
юмористическая фантастика
аниме
5.00
рейтинг книги
Идеальный мир для Лекаря 5