Чтение онлайн

на главную - закладки

Жанры

Шрифт:

Питание металлоискателя со светодиодной индикацией осуществляется от источника В1 напряжением 9 В. При этом питающее напряжение стабилизируется специальной схемой, выполненной на транзисторах Т1 и Т2, которая представляет собой параллельный стабилизатор напряжения.

Детали и конструкция

Как и в предыдущей конструкции, для изготовления рассматриваемого металлоискателя можно использовать любую макетную плату. Поэтому к используемым деталям не предъявляются какие-либо ограничения, связанные с габаритными размерами. Монтаж может быть как навесной,

так и печатный.

Катушки L1 и L2 наматываются виток к витку на круглом ферритовом сердечнике от магнитной антенны транзисторного радиоприемника. При этом катушка L1 содержит 120 витков, а катушка L2 – 45 витков провода ПЭВ-2 диаметром 0,3 мм. Необходимо отметить, что чувствительность металлоискателя зависит от длины применяемого ферритового стержня. Чем длиннее ферритовый сердечник, тем выше чувствительность устройства.

Вместо транзисторов типа SF215, указанных на схеме (рис. 2.9), в данной конструкции можно использовать практически любые отечественные кремниевые маломощные транзисторы с коэффициентом усиления не менее 100. Вместо диода типа GA100 рекомендуется применять любой германиевый диод серий Д2 или Д9, а светодиод типа VQA13 без проблем можно заменить, например, светодиодом АЛ102.

Схему предлагаемого металлодетектора можно значительно упростить, если вместо параллельного стабилизатора напряжения, выполненного на элементах Т1, Т2 и Rl—R3, установить стабилитрон КС139 или любой интегральный стабилизатор на напряжение 4 В.

В качестве источника питания В1 можно использовать, например, батарейку «Крона» или две батарейки 3336Л, соединенные последовательно.

Плата с расположенными на ней элементами и источник питания размещаются в любом подходящем пластмассовом или деревянном корпусе. На крышке корпуса размещаются светодиод LD1 и выключатель питания S1. Эти элементы соединяются с платой гибким многожильным проводом. Корпус прибора можно расположить на конце любой удобной ручки.

К нижней части корпуса с внутренней стороны прикрепляется ферритовый стержень с установленными на нем поисковой катушкой L1 и катушкой связи L2. При этом провода, идущие от катушек к плате, должны быть как можно короче. Ферритовый стержень с катушками можно расположить и в специальном чехле, изготовленном из изоляционного материала. В качестве такого чехла автор много лет назад использовал пластмассовый футляр для зубной щетки, который был приклеен с внешней стороны к нижней части корпуса металлоискателя.

Налаживание

Главным условием, обеспечивающим качественную настройку данного прибора, является отсутствие крупногабаритных металлических предметов на расстоянии не менее одного метра от поисковой катушки L1.

Налаживание металлодетектора следует начать с установки такого режима работы ВЧ-генератора, при котором возбуждаемые колебания были бы на грани срыва. Для этого сначала подстройкой резисторов R5 и R7 следует добиться возбуждения колебаний ВЧ, при которых светодиод начнет светиться. Предварительно движок подстроечного резистора R6 надо установить в среднее положение. Затем, медленно вращая движок резистора R6, необходимо добиться, чтобы светодиод погас.

Если теперь к ферритовому

стержню приблизить металлический предмет, светодиод вспыхнет вновь. Регулировку желательно повторить несколько раз, стараясь найти такие положения движков подстроечных резисторов R5 и R7, при которых достигается максимальная чувствительность прибора.

Порядок работы

Порядок работы с рассматриваемым устройством прост и не нуждается в дополнительных пояснениях. При приближении поисковой катушки L1 к металлическому предмету светодиод должен начать светиться.

В соответствии с данными, приведенными в первоисточнике, этот металлоискатель должен обладать следующей чувствительностью: крупные металлические предметы, например батареи центрального отопления, можно обнаружить на расстоянии 200 мм, мелкие металлические предметы (ножницы) – на расстоянии 50 мм, а медный силовой кабель – на расстоянии 40 мм. Помимо этого на маленькую отвертку прибор должен начинать реагировать с расстояния 30 мм, на маленький гвоздь, вбитый в стену, – с расстояния 20 мм, а на медный телефонный провод – с расстояния 10 мм.

Необходимо отметить, что параметры образца, изготовленного по приведенной схеме, были меньше указанных примерно на 25–30 %.

2.5. Металлоискатель с повышенной чувствительностью

В основу работы металлоискателя, схема и конструкция которого рассмотрены в данном разделе, положен принцип анализа изменений биений колебаний двух генераторов, частота одного из которых стабильна, а частота второго изменяется при появлении в зоне действия прибора металлического предмета.

При работе над данным устройством была сделана попытка создать металлодетектор, свободный от ряда недостатков, присущих другим аналогичным конструкциям.

Несмотря на то что схема этого прибора была разработана более 20 лет назад, к его достоинствам следует отнести сравнительно высокую чувствительность, стабильность в работе, а также возможность отличать цветные и черные металлы. Использованные схемотехнические решения обеспечили повышенную стабильность рабочих частот генераторов, что позволило оценивать частоты биений в диапазоне от 1 до 10 Гц. Как следствие, повысилась чувствительность прибора, а также снизился потребляемый им ток.

Принципиальная схема

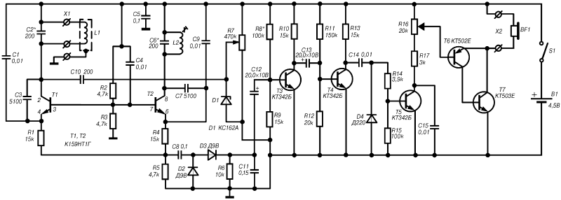
Как уже указывалось, предлагаемая конструкция представляет собой один из многочисленных вариантов металлодетекторов типа BFO (Beat Frequency Oscillator), то есть является устройством, в основу которого положен принцип анализа биений двух частот (рис. 2.10).

Рис. 2.10. Принципиальная схема металлоискателя с повышенной чувствительностью

Основу прибора составляют измерительный и опорный генераторы, детектор ВЧ-колебаний, предварительный усилитель, первый усилитель-ограничитель, дифференцирующая цепь, второй усилитель-ограничитель и усилитель низкой частоты.

Поделиться:
Популярные книги

Девятое правило дворянина

Герда Александр
9. Истинный дворянин
Фантастика:
фэнтези
попаданцы
аниме
5.00
рейтинг книги
Девятое правило дворянина

В лапах зверя

Зайцева Мария
1. Звериные повадки Симоновых
Любовные романы:
остросюжетные любовные романы
эро литература
5.00
рейтинг книги
В лапах зверя

Дочь моего друга

Тоцка Тала
2. Айдаровы
Любовные романы:
современные любовные романы
эро литература
5.00
рейтинг книги
Дочь моего друга

Войны Наследников

Тарс Элиан
9. Десять Принцев Российской Империи
Фантастика:
городское фэнтези
попаданцы
аниме
5.00
рейтинг книги
Войны Наследников

Любимых не отпускают

Коваленко Мария
2. Шоу-бизнес
Любовные романы:
современные любовные романы
5.00
рейтинг книги
Любимых не отпускают

Вечный. Книга IV

Рокотов Алексей
4. Вечный
Фантастика:
боевая фантастика
попаданцы
рпг
5.00
рейтинг книги
Вечный. Книга IV

Кодекс Охотника. Книга XXII

Винокуров Юрий
22. Кодекс Охотника
Фантастика:
фэнтези
попаданцы
5.00
рейтинг книги
Кодекс Охотника. Книга XXII

Неофит

Вайт Константин
1. Аннулет
Фантастика:
попаданцы
альтернативная история
аниме
5.00
рейтинг книги
Неофит

Боец с планеты Земля

Тимофеев Владимир
1. Потерявшийся
Фантастика:
боевая фантастика
космическая фантастика
5.00
рейтинг книги
Боец с планеты Земля

На границе империй. Том 10. Часть 6

INDIGO
Вселенная EVE Online
Фантастика:
боевая фантастика
космическая фантастика
попаданцы
5.00
рейтинг книги
На границе империй. Том 10. Часть 6

Искатель 1

Шиленко Сергей
1. Валинор
Фантастика:
фэнтези
попаданцы
рпг
5.00
рейтинг книги
Искатель 1

Адвокат Империи 4

Карелин Сергей Витальевич
4. Адвокат империи
Фантастика:
городское фэнтези
аниме
дорама
фэнтези
фантастика: прочее
попаданцы
5.00
рейтинг книги
Адвокат Империи 4

Сын Тишайшего 3

Яманов Александр
3. Царь Федя
Фантастика:
попаданцы
альтернативная история
фэнтези
5.00
рейтинг книги
Сын Тишайшего 3

Наследник хочет в отпуск

Тарс Элиан
5. Десять Принцев Российской Империи
Фантастика:
городское фэнтези
попаданцы
аниме
5.00
рейтинг книги
Наследник хочет в отпуск