Чтение онлайн

на главную - закладки

Жанры

"Шпионские штучки" и устройства для защиты объектов и информации
Шрифт:

Для питания устройства используется батарея на 9 В типа "Крона", "Корунд" или аккумулятор 7Д-0,15.

В связи с тем, что мощные высокочастотные генераторы имеют низкую стабильность частоты, что приводит к ухудшению помеховой обстановки в целом, в данной главе более подробно описаны радиопередатчики большой мощности с кварцевой стабилизацией частоты (см. раздел 2.1.7).

2 1.5. Радиопередатчики малой мощности с повышенной стабильностью частоты

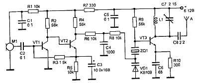
Радиопередатчик с узкополосной ЧМ в диапазоне частот 140–150 МГц

Радиопередатчик,

схема которого представлена на рис. 2.14. работает в диапазоне 140–150 МГц с узкополосной частотной модуляцией.

Рис. 2.14. Радиопередатчик с узкополосной ЧМ

Девиация частоты — 3 кГц. Частота задающего генератора стабилизирована кварцевым резонатором. В качестве акустического преобразователя используется электретный микрофон M1 с усилителем типа МКЭ-3, "Сосна". МЭК-1, и др. Питание на микрофон поступает через RC-фильтр, состоящий из резистора R1 и конденсатора С1. Напряжение звуковой частоты с выхода микрофона M1 через разделительный конденсатор С2 поступает на вход усилителя звуковой частоты (база транзистора VT1).

Усилитель звуковой частоты собран по двухкаскадной схеме с активными элементами на транзисторах VT1 и VT2 типа КТЗ15. Он усиливает и ограничивает звуковой сигнал до необходимой амплитуды.

Режимы работы транзисторов VT1, VT2 по постоянному току устанавливаются путем подбора сопротивления резистора КЗ. Заданный режим поддерживается далее автоматически с помощью обратной связи между транзисторами VT1 и VT2.

Усиленный и ограниченный сигнал звуковой частоты через RC-фильтр низкой частоты, выполненный на резисторах R6, R8 и конденсаторе С4, поступает на варикап VD1 типа KB109. Под действием переменного напряжения изменяется емкость варикапа VD1, осуществляя тем самым частотную модуляцию.

Постоянное напряжение, снимаемое с коллектора транзистора VT2, задает начальное смещение на варикапе VD1. Задающий генератор выполнен на транзисторе VT3 тина КТ368, КТ3101. Режим транзистора VT3 по постоянному току определяет резистор R9 в его базовой цепи. Кварцевый резонатор ZQ1 используется на частоту 47–49 МГц.

Контур в коллекторной цепи транзистора VT3 настроен на частоту третьей гармоники используемого кварцевого резонатора.

Высокочастотный сигнал поступает в антенну через конденсатор малой емкости С8. В качестве антенны используется отрезок провода длинной 40–50 см. Катушка L1 наматывается проводом ПЭВ 0.6 мм на корпусе подстроечного конденсатора С7 и содержит 3–4 витка.

Выводы катушки припаиваются к выводам конденсатора.

Настройка усилителя звуковой частоты заключается в подборе сопротивления резистора R3 так, чтобы получить на коллекторе транзистора VT2 напряжение, равное примерно половине напряжения источника питания. Контур L1, С7 настраивается по максимуму излучаемой мощности путем подстройки конденсатора С7.

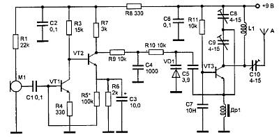
Радиопередатчик с высокой стабильностью несущей частоты

При использовании кварцевого резонатора с высокой частотой появляется возможность создать простой радиомикрофон с высокой стабильностью

несущей частоты. Ниже приведено описание подобного устройства.

Радиомикрофон работает в диапазоне 61–74 МГц с частотной модуляцией.

Принципиальная схема передатчика радиопередатчика приведена на рис. 2.15.

Рис. 2.15. Радиопередатчик с высокой стабильностью несущей частоты

Сигнал с микрофона M1 типа МКЭ-3 усиливается двухкаскадным усилителем на транзисторах VT1, VT2 типа KT315. Задающий генератор выполнен на транзисторе VT3 типа КТ368. Частотная модуляция несущей частоты обеспечивается варикапом VD2. Резисторы R6 и R7 в базовой цени транзистора VT3 определяют его режим по постоянному току.

Конденсатор С9 устанавливает необходимый режим генерации, обеспечивая положительную обратную связь.

Стабильность частоты генератора зависит в основном от напряжения питания. Чтобы ее повысить, необходимо использовать стабилизатор на 6~9 В, что приведет к усложнению схемы. Стабилизировать частоту можно и другим способом. Если быть точным, то причина нестабильности несущей частоты определяется в основном колебаниями рабочей точки транзистора VT2 усилителя звуковой частоты при изменении напряжения питания. Положение этой рабочей точки определяет напряжение обратного смещения на варикапе VD2, а значит, и его начальную емкость.

Для стабилизации рабочей точки усилителя на транзисторе VT2 в его базовую цепь включен резистор R4, напряжение на который поступает с параметрического стабилизатора, собранного на резисторе R2, светодиоде VD1 и конденсаторе С1. В устройстве использованы постоянные резисторы МЛТ-0,125, конденсаторы типов К50-16 и КМ.

Дроссели Др1, Др2 можно использовать стандартные, например, типа Д-0,1, с индуктивностью 15–30 мкГн или изготовить самостоятельно. Дроссели наматываются на резисторах МЛТ-0,25 сопротивлением более 100 кОм и содержат 50–60 витков провода ПЭВ 0,1 мм.

Контурная катушка L1 намотана на каркасе диаметром 8 мм и содержит 6 витков провода ПЭВ 0.8 мм. Катушка L2 намотана на том же каркасе и тем же проводом, что и катушка L1. Катушка L2 содержит 3 витка, размещенных на расстоянии 1 мм от витков катушки L1.

Антенна выполнена следующим образом: отрезок 50-омного кабеля длиной 10–12 см зачищается от изоляции и удаляется центральная жила. По всей длине отрезка кабеля наматывается виток к витку провод ПЭВ-0,6 — антенна готова. В крайнем случае в качестве антенны можно использовать провод длиной 30–50 см.

Настройку начинают с усилителя звуковой частоты, изменением сопротивления резистора R4 устанавливают напряжение на коллекторе транзистора VT2, равное половине напряжения источника питания.

Емкость конденсатора С9 необходимо подобрать по максимуму тока, потребляемому генератором, а затем резистором R6 установить этот ток около 10 мА.

2.1.6. Радиопередатчики средней мощности с повышенной стабильностью частоты

Радиопередатчик с высокой стабильностью частоты задающего генератора

Поделиться:
Популярные книги

Идеальный мир для Лекаря

Сапфир Олег
1. Лекарь
Фантастика:
фэнтези
юмористическое фэнтези
аниме
5.00
рейтинг книги
Идеальный мир для Лекаря

Идеальный мир для Демонолога 7

Сапфир Олег
7. Демонолог
Фантастика:
юмористическое фэнтези
аниме
5.00
рейтинг книги
Идеальный мир для Демонолога 7

Ты - наша

Зайцева Мария
1. Наша
Любовные романы:
современные любовные романы
эро литература
5.00
рейтинг книги
Ты - наша

Апокриф

Вайс Александр
10. Фронтир
Фантастика:
боевая фантастика
космическая фантастика
космоопера
5.00
рейтинг книги
Апокриф

Имя нам Легион. Том 7

Дорничев Дмитрий
7. Меж двух миров
Фантастика:
боевая фантастика
рпг
аниме
5.00
рейтинг книги
Имя нам Легион. Том 7

На границе империй. Том 9. Часть 3

INDIGO
16. Фортуна дама переменчивая
Фантастика:
космическая фантастика
попаданцы
5.00
рейтинг книги
На границе империй. Том 9. Часть 3

Личник

Валериев Игорь
3. Ермак
Фантастика:
альтернативная история
6.33
рейтинг книги
Личник

Барон играет по своим правилам

Ренгач Евгений
5. Закон сильного
Фантастика:
попаданцы
аниме
фэнтези
фантастика: прочее
5.00
рейтинг книги
Барон играет по своим правилам

Предопределение

Осадчук Алексей Витальевич
9. Последняя жизнь
Фантастика:
фэнтези
попаданцы
аниме
5.00
рейтинг книги
Предопределение

Графиня из захудалого рода

Шах Ольга
Фантастика:
фэнтези
5.50
рейтинг книги
Графиня из захудалого рода

Идеальный мир для Лекаря 27

Сапфир Олег
27. Лекарь
Фантастика:
аниме
фэнтези
5.00
рейтинг книги
Идеальный мир для Лекаря 27

Гранд империи

Земляной Андрей Борисович
3. Страж
Фантастика:
фэнтези
попаданцы
альтернативная история
5.60
рейтинг книги
Гранд империи

Неудержимый. Книга XXIX

Боярский Андрей
29. Неудержимый
Фантастика:
попаданцы
аниме
фэнтези
фантастика: прочее
5.00
рейтинг книги
Неудержимый. Книга XXIX

Кодекс Охотника. Книга XXVII

Винокуров Юрий
27. Кодекс Охотника
Фантастика:
попаданцы
аниме
фэнтези
5.00
рейтинг книги
Кодекс Охотника. Книга XXVII