Чтение онлайн

на главную

Жанры

"Шпионские штучки" и устройства для защиты объектов и информации
Шрифт:

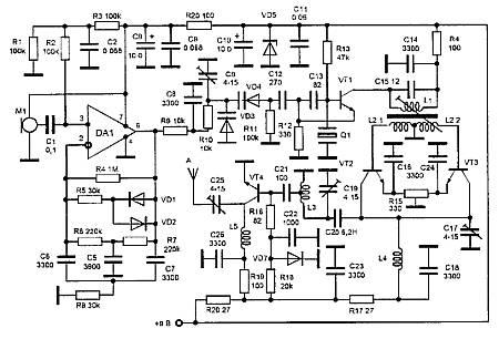
Сигнал от конденсаторного микрофона со встроенным усилителем (M1) поступает на прямой вход операционного усилителя DA1. К этому входу подключен делитель напряжения на резисторах R2 и R3. который создает половину напряжения питания на этом входе, и таким образом позволяет ОУ работать с однополярным питанием. Между инвертирующим входом и выходом включена цепь R7, С5, С6, которая создает нужный коэффициент усиления и частотную характеристику усилителя. Этот усилитель работает как компрессор речевого сигнала, сжимая его динамический диапазон за счет каскада на транзисторе VT1.

Выходное напряжение ЗЧ усилителя детектируется диодами VD1 и VD2 в постоянное напряжение, отрицательное, которое воздействует

на затвор транзистора VT1 и с увеличением уровня звукового сигнала увеличивает сопротивление канала этого транзистора.

Рис. 2.21. Радиопередатчик повышенной мощности с кварцевой стабилизацией частоты задающего генератора

В результате шунтирования инвертирующего входа конденсатором С6 изменяется коэффициент отрицательной обратной связи, что приводит к изменению коэффициента усиления ОУ. Выходное напряжение ОУ, равное половине напряжения питания, поступает через резисторы R11 и R12 на катоды варикапов VD3. Модулирующее напряжение ЗЧ изменяется на катоде варикапов относительно этого напряжения смещения.

Варикапная матрица VD3 включена между кварцевым резонатором и общим проводом. Изменение емкости варикапа приводит к некоторому изменению частоты резонатора. В этом процессе играет роль и индуктивность катушки L1.

На транзисторе VT2 выполнен задающий генератор, частота в коллекторном контуре которого определяется включенным резонатором, индуктивностью L1 и емкостью VD3. Контур L2, С13 в коллекторной цепи этого транзистора настроен на середину выбранного диапазона, и на нем выделяется частотно-модулированное напряжение ВЧ с частотой резонатора Q1. Это напряжение через катушку связи L3 поступает на выходной каскад, выполненный на транзисторе VT3.

Катушка включена в цепь смещения базы этого транзистора — R17, R18, которая создает рабочую точку выходного каскада. Усиленное и модулированное по частоте напряжение ВЧ выделяется на коллекторе VT3. Затем через ФНЧ и удлинительную катушку это напряжение поступает в антенну ФНЧ на катушке L4 и конденсаторах C16 и С17 служит для подавления гармоник и согласования выходного сопротивления каскада на транзисторе VT3 с входным сопротивлением антенны, катушка L5 вводит дополнительную индуктивность в цепь антенны и таким образом увеличивает ее эквивалентную длину, приближая к четвертьволновой. В результате отдача сигнала в антенну увеличивается. Конденсатор С19 исключает выход из строя транзистора VT3 от случайного замыкания антенны с общим проводом или цепью питания.

Все высокочастотные катушки передатчика выполнены на одинаковых каркасах диаметром 7 мм с сердечниками из феррита 100ВЧ диаметром 2,8 мм. Катушка передатчика L2 имеет 6 витков. L3 — 3 витка, L4 — 8 витков, L5 — 20 витков провода ПЭВ 0,2. Катушка L1 — дроссель ДМ-0,06 16 мкГн.

Настройку передатчика производят традиционным способом, контролируя вырабатываемую им напряженность поля при помощи волномера или ВЧ осциллографа с проволочной рамкой на входе.

2.1.8. Радиопередатчики с питанием от сети 220 в

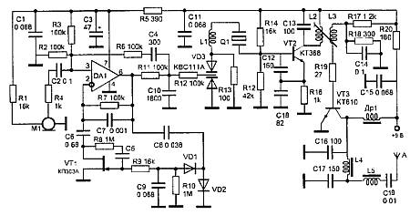
Радиопередатчик с AM в диапазоне частот 27–30 МГц

Устройство, описанное ниже, работает в диапазоне 27–30 МГц с амплитудной модуляцией несущей частоты. Основное достоинство заключается в том, что оно питается от электросети. Эту же сеть оно использует для излучения сигнала высокой частоты. Приемник принимает сигнал, используя телескопическую

антенну или специальный сетевой адаптер. Схема радиопередатчика приведена на рис. 2.22.

< image l:href="#" />

Рис. 2.22. Радиопередатчик с AM в диапазоне частот 27–30 МГц

Задающий генератор собран на транзисторе VT2 типа КТ315 по традиционной схеме. Для питания микрофона M1 применен параметрический стабилизатор напряжения, собранный на резисторе R1 и светодиоде VD1, включенном в прямом направлении, на аноде которого поддерживается напряжение 1,2–1,4 В. На транзисторе VT1 типа КТ315 собран УЗЧ, сигнал с которого модулирует по амплитуде задающий генератор. Постоянное напряжение на коллекторе транзистора VT1 является напряжением смещения для транзистора VT2. Промоделированный ВЧ сигнал с катушки связи L2 через конденсатор С9 поступает в электросеть. В данном случае провода электросети выполняют роль антенны. Источник питания собран по бестрансформаторной схеме. Дроссель Др1 предотвращает проникновение ВЧ колебании в источник питания. На реактивном сопротивлении конденсатора С8 гасится излишек сетевого напряжения. В отличие от резистора, конденсатор не нагревается и не выделяет тепло, что благоприятно сказывается на режиме работы устройства. Выпрямитель собран на диодах VD3, VD4. Конденсатор С7 сглаживает пульсации выпрямленного напряжения. Далее напряжение через параметрический стабилизатор, собранный на резисторе R5 и стабилитроне VD2, поступает для питания радиомикрофона.

Конденсатор С6 уменьшает пульсации выпрямленного напряжения.

Такой блок питания обеспечивает стабильную работу радиомикрофона при изменениях сетевого напряжения в интервале от 80 до 260 В.

Микрофон M1 — любой малогабаритный конденсаторный микрофон со встроенным усилителем (МКЭ-3, M1-Б, "Сосна" и др.). Конденсаторы С8 и С9 должны быть рассчитаны на рабочее напряжение не менее 250 В. Дроссель Др1 типа ДПМ-0,1 номиналом 50–90 мкГн. Дроссель Др1 может быть изготовлен самостоятельно. Он содержит 100–150 витков провода ПЭВ 0.1 мм на стандартном ферритовом сердечнике диаметром 2.8 мм и длиной 14 мм (длина сердечника может быть уменьшена в 2 раза). Катушки L1 и L2 намотаны на стандартных ферритовых стержнях диаметром 2,8 мм и длинной 14 мм проводом ПЭВ 0,23. Катушка L1 — 14 витков. L2 — 3 витка поверх L1. Транзистор VT2 может быть заменен на КТ3102 или КТ368. Светоднод VD1 — на любой светоднод.

Диоды VD3, VD4 заменяются на КД105 или другие на напряжение не ниже 300 В. Конденсаторы С6 и С7 могут быть большей емкости и на большее рабочее напряжение, они должны иметь минимальную утечку.

Стабилитрон VD1 может быть заменен на любой стабилитрон с напряжением стабилизации 8-12 В.

Схема сетевого адаптера представлена на рис. 2.23.

Рис. 2.23. Схема сетевого адаптера

Конденсатор С1 исключает проникновение напряжения сети в катушку L1 и на вход используемого приемника. Катушки L2, L3, L4 и конденсаторы С2, СЗ, С4 образуют двухконтурный ФСС. С катушки L1 отфильтрованный сигнал поступает на вход приемника.

Катушки L1, L2, L3, L4 намотаны на каркасах от KB катушек переносных радиоприемников. Катушка L1 имеет 2 витка, L2 — 14 витков, 1.3 — 14 витков, L4 — 5 витков. Все катушки намотаны проводом ПЭВ 0,23. Конденсатор С1 — на напряжение не ниже 250В, конденсаторы С2 и С4 — подстроенные.

Поделиться:
Популярные книги

Архил...?

Кожевников Павел
1. Архил...?
Фантастика:
попаданцы
альтернативная история
5.00
рейтинг книги
Архил...?

Студиозус

Шмаков Алексей Семенович
3. Светлая Тьма
Фантастика:
юмористическое фэнтези
городское фэнтези
аниме
5.00
рейтинг книги
Студиозус

Имя нам Легион. Том 10

Дорничев Дмитрий
10. Меж двух миров
Фантастика:
боевая фантастика
рпг
аниме
5.00
рейтинг книги
Имя нам Легион. Том 10

На границе империй. Том 4

INDIGO
4. Фортуна дама переменчивая
Фантастика:
космическая фантастика
6.00
рейтинг книги
На границе империй. Том 4

Офицер империи

Земляной Андрей Борисович
2. Страж [Земляной]
Фантастика:
боевая фантастика
попаданцы
альтернативная история
6.50
рейтинг книги
Офицер империи

Седьмой Рубеж IV

Бор Жорж
4. 5000 лет темноты
Фантастика:
фэнтези
попаданцы
5.00
рейтинг книги
Седьмой Рубеж IV

На границе империй. Том 7. Часть 4

INDIGO
Вселенная EVE Online
Фантастика:
боевая фантастика
космическая фантастика
5.00
рейтинг книги
На границе империй. Том 7. Часть 4

Имперец. Том 1 и Том 2

Романов Михаил Яковлевич
1. Имперец
Фантастика:
попаданцы
альтернативная история
аниме
5.00
рейтинг книги
Имперец. Том 1 и Том 2

Лейтенант. Назад в СССР. Книга 8. Часть 1

Гаусс Максим
8. Второй шанс
Фантастика:
попаданцы
альтернативная история
5.00
рейтинг книги
Лейтенант. Назад в СССР. Книга 8. Часть 1

Идеальный мир для Демонолога 3

Сапфир Олег
3. Демонолог
Фантастика:
юмористическое фэнтези
попаданцы
аниме
фэнтези
5.00
рейтинг книги
Идеальный мир для Демонолога 3

Князь

Мазин Александр Владимирович
3. Варяг
Фантастика:
альтернативная история
9.15
рейтинг книги
Князь

Попаданка в деле, или Ваш любимый доктор - 2

Марей Соня
2. Попаданка в деле, или Ваш любимый доктор
Любовные романы:
любовно-фантастические романы
7.43
рейтинг книги
Попаданка в деле, или Ваш любимый доктор - 2

Инвестиго, из медика в маги

Рэд Илья
1. Инвестиго
Фантастика:
фэнтези
городское фэнтези
попаданцы
5.00
рейтинг книги
Инвестиго, из медика в маги

Хозяйка забытой усадьбы

Воронцова Александра
5. Королевская охота
Любовные романы:
любовно-фантастические романы
5.00
рейтинг книги
Хозяйка забытой усадьбы